生活污水流量計,污水管道流量測量儀器
點擊次數:2210 發布時間:2020-11-07 07:46:43
生活污水流量計概述
電磁流量計在測量有附著沉淀物的流體時,電極表面將受污染,常常引起零點變動,如若要對其進行定量分析是比較困難,但可以說,電極直徑越小,所受的影響越少,在使用中,應注意電極的清污,以防止附著。在襯里上附著沉淀物時產生的誤差Δε,如果附著的厚度是一樣,則可根據:Δε=1-2/[1+(Kω/Kf)+(1- Kω/Kf )×(1-2t/D)2]進行計算,式中Kω、Kf分別為附著物和測量流體的電導率,附著物厚度為t,直徑為D。若式中,Kω和Kf相等,則無誤差,附著物的電導率較低時,上式也成立,但因為會增加電極的輸出阻抗,因此受到限制,如絕緣性沉淀物浸在流體中就是這種情況。相反,如附著金屬粉末等,因高電導率的附著層,使感應電勢短路,使電極輸出偏低,造成負偏差。在測量具有沉淀附著物的流體時,除了選擇如玻璃或聚四氯乙烯等難以附著沉淀的襯里外,還應增其流速。如果在流體中均勻地含有氣泡,則測量的是包括氣泡的體積流量,并且使所測流量值不穩定,而引入誤差。在選用流量計特別是電磁流量計時,應考慮今后對傳感器的電極及襯里的維護問題。

生活污水流量計特點
1、適用于各種導電液體的流量測量,如自來水、污水、泥漿、紙漿、各類飲料、化學原料、 粘稠液體和懸浮液。
2、測量結果不受溫度、壓力、密度、電導率等介質物理特性和工況條件的影響,其輸出信號與被測流體的體積流量成正比。
3、強腐蝕性、強磨損性介質具有良好的適應性。
4、具有優異的量程比,在低流速或流量變化幅度較大的應用領域(如自來水行業)具有良好的適用性。
5、具有正/反雙向流量測量功能。
生活污水流量計工作原理
電磁流量計的基本測量原理是基于法拉*電磁感應定律,即導體在磁場中做切割磁力線運動時,在其兩端產生感應電動勢,如圖所示。流量計的測量管是由內襯絕緣材料的非導磁合金短管制作,兩只電極沿管徑方向穿通管壁固定在測量管上,其電極頭與襯里內表面基本齊平。勵磁線圈由雙向方波脈沖勵磁時,將在與測量管軸線垂直的方向上產生磁通量密度為B的工作磁場,此時,如果具有一定電導率的流體流經測量管,將切割磁力線,并感應出電動勢E。電動勢E正比于磁通量密度B,測量管內徑d與平均流速v的乘積。電動勢E(流量信號)由電極檢出并通過電纜送至轉換器,轉換器將流量信號放大處理后,可顯示流體流量,并能輸出脈沖、模擬電流等信號,用于流量的控制和調節。
其原理公式為:
E=KBDV
式中:
E -------- 為電極間的信號電壓(v)
B -------- 磁通密度(T)
D -------- 測量管內徑(m)
V -------- 平均流速(m/s)
K -------- 儀表系數
式中k, D為常數,由于勵磁電流是恒流,故B也是常數,則由E=KBdV可知,體積流量Q與信號電壓E成正比,即流速感應的信號電壓E與體積Q成線性關系。因此,只要測量出E就可確定流量Q,這是電磁流量計的基本工作原理。
由E=KBDV可知,被測流體介質的溫度、密度、壓力、電導率、液固兩相流體介質的液固成分比等參數不會影響測量結果。至于流動狀態只要符合軸對稱流動(如層流或者紊流)就不會影響測量結果。因此說電磁流量計是一種真正的體積流量計。只要用普通的水實際標定后,就可以測量其他任何導電流體介質的體積流量,而不需要任何修正。這是電磁流量計的一突出優點,是其他任何流量計所沒有的。測量管內無活動及阻流部件,因此幾乎沒有壓力損失,并且有極高的可靠性。

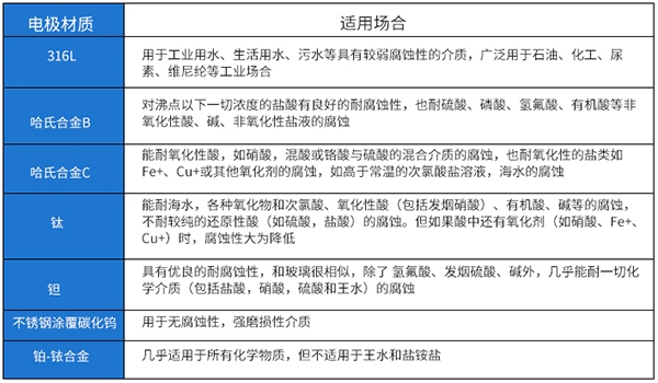
生活污水流量計電極、接地環材料的選擇
應根據被測流體的腐蝕性來選擇電極的材料,請查有關腐蝕手冊,對于特殊流體應作試驗。

生活污水流量計內襯材料的選擇
如電極一樣,對于不同的介質,由于其腐蝕性、溫度、磨損性不同,所以要有針對性的選擇內襯材料,下表是常用襯里材料的性能及其適用范圍

生活污水流量計主要結構
電磁流量計由傳感器和轉換器兩部分組成(如下圖所示)。
傳感器主要由測量管、電極、勵磁線圈、絕緣襯里、殼體等部分組成。

生活污水流量計的主要優點如下
1)電磁流量計的傳感器結構簡單,測量管內沒有可動部件,也沒有任何阻礙流體流動的節流部件。所以當流體通過流量計時不會引起任何附加的壓力損失,是流量計中運行能耗*低的流量儀表之一。
2)可測量贓污介質、腐蝕性介質及懸濁性液固兩相流的流量。這是由于儀表測量管內部無阻礙流動部件,與被測流體接觸的只是測量管內襯和電極,其材料可根據被測流體的性質來選擇。例如,用聚三氟乙烯或聚四氟乙烯做內襯,可測量各種酸、堿、鹽等腐蝕性介質;采用耐磨橡膠做內襯,就特別適合于測量帶有固體顆粒的、磨損較大的礦漿、水泥漿等液固兩相流以及各種帶纖維液體和紙漿等懸濁液體。
3)電磁流量計是一種體積流量測量儀表,在測量過程中,它不受被測介質的溫度、粘度、密度以電導率(在一定范圍)的影響。因此,電磁流量計只需經水標定后,就可心用來測量其它導電性液體的流量。
4)電磁流量計的輸出只與被測介質的平均流速成正比,而與對稱分布下的流動狀態(層流或湍流)無關。所以電磁流量計的量程范圍極寬,其測量范圍度可達100:1,有的甚至達1000:1的可運行流量范圍。
5)電磁流量計無機械慣性,反應靈敏,可以測量瞬時脈動流量,也可測量正反兩個方向的流量。
6)工業用電磁流量計的口徑范圍極寬,從幾個毫米一直到幾米,而且國內已有口徑達3m的實流校驗設備,為電磁流量計的應用和發展奠定了基礎。
電磁流量計目前仍然存在的主要不足如下。
1)不能用來測量氣體、蒸汽以及含有大量氣體的液體。
2)不能用來測量電導率很低的液體介質,如對石油制品或有機溶劑等介質,目前電磁流量計還無能為力。
3)普通工業用電磁流量計由于測量管內襯材料和電氣絕緣材料的限制,不能用于測量高溫介質;如未經特殊處理,也不能用于低溫介質的測量,以防止測量管外結露(結霜)破壞絕緣。
4)電磁流量計易受外界電磁干擾的影響。

關于城市生活污水與工業廢水的流量設計分析
關于幾種常用的生活污水流量計價格的性能比較
如何通過檢查傳感器部件的阻值來判定生活污水流量計的故障
生活污水流量計使用中測量數據的異議比對和處理辦法
生活污水管道流量計運行中產生故障與外界因素引起的故障分析
生活污水管道流量計可以解決惡劣環境下的可讀性問題
生活污水管道流量計不能承受負壓的原因及解決的辦法
生活污水流量計精確測算自來水廠的水量情況
未來生活污水流量計測量技術的發展方向及趨勢
生活污水流量計在凝結水精處理自動控制系統中的應用
因環境方面引起的生活污水流量計故障的主要原因
農村生活污水流量計標定的具體過程及需要注意的事項說明
城市生活污水流量計測量水煤漿流量不穩定原因分析
彎管出口流速畸變對化工生活污水流量計的影響
生活污水流量計測量含有其他混合物的液體時有哪些影響
大流量水計量工程中化工生活污水流量計所起到的重要作用
農村生活污水流量計在應用中的信號基準確定與直流噪聲干擾
生活污水流量計在煙草定量加水系統改造及PLC系統設計
停機狀態下的生活污水流量計保養方法
生活污水流量計安裝要求
污水處理中生活污水流量計價格的分類選型及應用
生活污水流量計,污水流量計dn200
生活污水流量計,腐蝕性污水流量計
生活污水流量計,污水廠進水流量計
生活污水流量計,電磁污水流量計
生活污水流量計,dn100污水流量計
生活污水流量計,dn200污水流量計
生活污水管道流量計受益于與環境相關的流量應用中的繁榮
生活污水流量計,污水流量計廠家
生活污水流量計價格
電磁流量計在測量有附著沉淀物的流體時,電極表面將受污染,常常引起零點變動,如若要對其進行定量分析是比較困難,但可以說,電極直徑越小,所受的影響越少,在使用中,應注意電極的清污,以防止附著。在襯里上附著沉淀物時產生的誤差Δε,如果附著的厚度是一樣,則可根據:Δε=1-2/[1+(Kω/Kf)+(1- Kω/Kf )×(1-2t/D)2]進行計算,式中Kω、Kf分別為附著物和測量流體的電導率,附著物厚度為t,直徑為D。若式中,Kω和Kf相等,則無誤差,附著物的電導率較低時,上式也成立,但因為會增加電極的輸出阻抗,因此受到限制,如絕緣性沉淀物浸在流體中就是這種情況。相反,如附著金屬粉末等,因高電導率的附著層,使感應電勢短路,使電極輸出偏低,造成負偏差。在測量具有沉淀附著物的流體時,除了選擇如玻璃或聚四氯乙烯等難以附著沉淀的襯里外,還應增其流速。如果在流體中均勻地含有氣泡,則測量的是包括氣泡的體積流量,并且使所測流量值不穩定,而引入誤差。在選用流量計特別是電磁流量計時,應考慮今后對傳感器的電極及襯里的維護問題。

生活污水流量計特點
1、適用于各種導電液體的流量測量,如自來水、污水、泥漿、紙漿、各類飲料、化學原料、 粘稠液體和懸浮液。
2、測量結果不受溫度、壓力、密度、電導率等介質物理特性和工況條件的影響,其輸出信號與被測流體的體積流量成正比。
3、強腐蝕性、強磨損性介質具有良好的適應性。
4、具有優異的量程比,在低流速或流量變化幅度較大的應用領域(如自來水行業)具有良好的適用性。
5、具有正/反雙向流量測量功能。
生活污水流量計工作原理
電磁流量計的基本測量原理是基于法拉*電磁感應定律,即導體在磁場中做切割磁力線運動時,在其兩端產生感應電動勢,如圖所示。流量計的測量管是由內襯絕緣材料的非導磁合金短管制作,兩只電極沿管徑方向穿通管壁固定在測量管上,其電極頭與襯里內表面基本齊平。勵磁線圈由雙向方波脈沖勵磁時,將在與測量管軸線垂直的方向上產生磁通量密度為B的工作磁場,此時,如果具有一定電導率的流體流經測量管,將切割磁力線,并感應出電動勢E。電動勢E正比于磁通量密度B,測量管內徑d與平均流速v的乘積。電動勢E(流量信號)由電極檢出并通過電纜送至轉換器,轉換器將流量信號放大處理后,可顯示流體流量,并能輸出脈沖、模擬電流等信號,用于流量的控制和調節。
其原理公式為:
E=KBDV
式中:
E -------- 為電極間的信號電壓(v)
B -------- 磁通密度(T)
D -------- 測量管內徑(m)
V -------- 平均流速(m/s)
K -------- 儀表系數
式中k, D為常數,由于勵磁電流是恒流,故B也是常數,則由E=KBdV可知,體積流量Q與信號電壓E成正比,即流速感應的信號電壓E與體積Q成線性關系。因此,只要測量出E就可確定流量Q,這是電磁流量計的基本工作原理。
由E=KBDV可知,被測流體介質的溫度、密度、壓力、電導率、液固兩相流體介質的液固成分比等參數不會影響測量結果。至于流動狀態只要符合軸對稱流動(如層流或者紊流)就不會影響測量結果。因此說電磁流量計是一種真正的體積流量計。只要用普通的水實際標定后,就可以測量其他任何導電流體介質的體積流量,而不需要任何修正。這是電磁流量計的一突出優點,是其他任何流量計所沒有的。測量管內無活動及阻流部件,因此幾乎沒有壓力損失,并且有極高的可靠性。

生活污水流量計電極、接地環材料的選擇
應根據被測流體的腐蝕性來選擇電極的材料,請查有關腐蝕手冊,對于特殊流體應作試驗。

生活污水流量計內襯材料的選擇
如電極一樣,對于不同的介質,由于其腐蝕性、溫度、磨損性不同,所以要有針對性的選擇內襯材料,下表是常用襯里材料的性能及其適用范圍

生活污水流量計主要結構
電磁流量計由傳感器和轉換器兩部分組成(如下圖所示)。
傳感器主要由測量管、電極、勵磁線圈、絕緣襯里、殼體等部分組成。

生活污水流量計的主要優點如下
1)電磁流量計的傳感器結構簡單,測量管內沒有可動部件,也沒有任何阻礙流體流動的節流部件。所以當流體通過流量計時不會引起任何附加的壓力損失,是流量計中運行能耗*低的流量儀表之一。
2)可測量贓污介質、腐蝕性介質及懸濁性液固兩相流的流量。這是由于儀表測量管內部無阻礙流動部件,與被測流體接觸的只是測量管內襯和電極,其材料可根據被測流體的性質來選擇。例如,用聚三氟乙烯或聚四氟乙烯做內襯,可測量各種酸、堿、鹽等腐蝕性介質;采用耐磨橡膠做內襯,就特別適合于測量帶有固體顆粒的、磨損較大的礦漿、水泥漿等液固兩相流以及各種帶纖維液體和紙漿等懸濁液體。
3)電磁流量計是一種體積流量測量儀表,在測量過程中,它不受被測介質的溫度、粘度、密度以電導率(在一定范圍)的影響。因此,電磁流量計只需經水標定后,就可心用來測量其它導電性液體的流量。
4)電磁流量計的輸出只與被測介質的平均流速成正比,而與對稱分布下的流動狀態(層流或湍流)無關。所以電磁流量計的量程范圍極寬,其測量范圍度可達100:1,有的甚至達1000:1的可運行流量范圍。
5)電磁流量計無機械慣性,反應靈敏,可以測量瞬時脈動流量,也可測量正反兩個方向的流量。
6)工業用電磁流量計的口徑范圍極寬,從幾個毫米一直到幾米,而且國內已有口徑達3m的實流校驗設備,為電磁流量計的應用和發展奠定了基礎。
電磁流量計目前仍然存在的主要不足如下。
1)不能用來測量氣體、蒸汽以及含有大量氣體的液體。
2)不能用來測量電導率很低的液體介質,如對石油制品或有機溶劑等介質,目前電磁流量計還無能為力。
3)普通工業用電磁流量計由于測量管內襯材料和電氣絕緣材料的限制,不能用于測量高溫介質;如未經特殊處理,也不能用于低溫介質的測量,以防止測量管外結露(結霜)破壞絕緣。
4)電磁流量計易受外界電磁干擾的影響。

上一篇:電磁污水流量計,造紙廠污水流量計


