屠宰廢水流量計廠家
點擊次數:2092 發布時間:2020-11-03 07:41:11
屠宰廢水流量計概述

屠宰廢水流量計特點
1、儀表結構簡單、可靠、無可動部件,工作壽命長.
2、無截流阻流部件,不存在壓力損失和流體堵塞現象.
3、無機械慣性,響應快速,穩定性好,可應用于自動檢測、調節和程控系統.
4、測量精度不受被測介質的種類及其溫度、粘度、密度、壓力等物理理參數的影響.
5、采用聚四氟乙烯或橡膠材質襯里和HC、HB、316L、Ti 等電極材料的不同組合可適應不同介質的需要.
6、備有管道式、插入式等多種流量計型號.
7、采用EEPROM存貯器,測量運算數據存貯保護安全可靠.
8、具備一體化和分離型兩種形式.
9、高清晰LCD背光顯示.
屠宰廢水流量計技術參數
屠宰廢水流量計選型注意事項
選型的*一步就是對儀表將來的運行現場情況要有具體的、詳細的、明確的了解,主要包括以下幾點:
①測介質成分,以及該介質的電導率 (參見附表2)。電磁流量計既可以測電導率大于5uS/cm液體還可以測液固兩相流,如水煤漿,礦漿,污水,泥漿,紙漿等,如被測介質中含有大量的鐵磁性固體物質、氣泡或直徑很大的固體顆粒,測量都會受影響,甚至不能測量。一般情況要求氣泡或固體顆粒的體積含量不超過5%,固體顆粒的直徑不大于3mm。
②測量管在任何時刻必須完全充滿介質,電磁流量計在非滿管或空管的情況下不能正常工作。
③現場系統管道的*大壓力不能超過儀表的額定壓力(見傳感器部分)。
④測介質的溫度范圍以及環境溫度范圍,要符合儀表說明書的要求。
⑤現場系統管道的*大流速、*小流速,以及正常流速范圍。*大流速不超過10m/s;為了保證測量精度,*小流速*好大于等于0.3m/s;正常流速*好在1.5m/s-3.0m/s這**速范圍內,這也是儀表*佳測量范圍。
傳感器選型
傳感器的選型主要考慮因素有:傳感器的種類、口徑、壓力、電極材料、內襯材料、防護等級、尺寸大小、連接法蘭等。
①口徑的選擇:如果是新建的項目或設計,在選擇口徑時,應遵循的原則就是:保證正常流速在0.3m/s---10m/s范圍內即可,*優選擇是正常流量在下面的《口徑、流速、流量的關系表》的斜體紅色數值范圍內。當然,新工程剛上馬,系統流速處于較低狀態,隨著系統的正常運行,流速會處于較高狀態,這時只要更改現場儀表的量程就能適應,不需要更換儀表。如果現場流速過低,而且現場條件允許的話,可以通過在傳感器的前后加裝變徑管,以滿足要求,
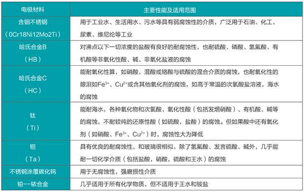
屠宰廢水流量計電極材料的選擇
針對不同的被測介質,考慮到其腐蝕性不同,應選擇不同的電極材料,下表是常用電極和其耐腐性能,詳見附表1。

屠宰廢水流量計內襯材料的選擇
如電極一樣,對于不同的介質,由于其腐蝕性、溫度、磨損性不同,所以要有針對性的選擇內襯材料,下表是常用襯里材料的性能及其適用范圍,詳見附表1

屠宰廢水流量計安裝點及安裝環境的選取
①選取要點:
系統正常運行時測量管必須保證滿管。如出現非滿管,流量計就不能正常工作,讀數可能是忽大忽小的隨機數;
傳感器上游要有一定的直管段,但其長度與其它流量儀表(如超聲波流量計)相比較要求較低。上游如有90°彎頭、T形管、同心異徑管、全開閘閥等擾流件,一般要求離電極中心線(不是傳感器進口斷面)有5倍直徑(5D)長度的直管段,如是上游有閘閥且沒有全部打開,一般要求10D長度的直管段;下游直管段長度一般為2D-3D,或更短;
1.安裝傳感器時盡量保持電極水平位置,以免氣泡覆蓋電極而出現讀數不穩;條件允許傳感器應安在自下而上流動的立管上,這樣管內不易存氣,同時保證工作時是滿管,而且無沉積物生成,還可以減少液體內固體顆粒及雜質對內襯的磨損;
2.注意管道液體流動方向與傳感器的標識一致;
3.盡可能避免測量管出現負壓,如傳感器不可安裝在泵的抽吸側;
4.盡可能避開附近的大電機、大變壓器等,以免引起電磁干擾;
5.選擇振動較小的位置安裝傳感器;
6.測量不同液體的混合介質時,傳感器應安裝在混合點的上游,如安裝在下游,必須裝在混合已經均勻或化學反應充分完成段;
7.盡可能避開周圍環境高濃度腐蝕性氣體;如是一體機要避免雨淋或浸沒以及陽光直照,環境的相對濕度和溫度要符合儀表說明書的要求;
②現場傳感器安裝位置的典型案例

圖1:為了日后系統及流量計的檢修維護方便,條件允許應如此圖安裝旁通管道;
圖2:安在泵的抽吸側,會因管道出現負壓而損壞傳感器內襯,所以應安裝在泵出口側 處,而且N點距離泵盡可能遠些;
圖3:流量計應盡可能安裝在閥門的上游側處,不應安裝在下游側處, 如受現場條件限制必須安裝在d點,在閥門未全開時,d點距離閥門至少10D。
圖4:此圖中的e處、f處是優先選擇安裝點, g處是管道*高點易積聚氣泡不宜安裝,h處于下降管段,可能出現非滿管情況,故更不宜安裝。
圖5:水平管道應安裝在稍稍上升的管道區,如圖i處;
圖6:當流量計安裝在如圖示的落差管上時,如落差高度超過5米時,應在流量計的下游的*高處,如圖j 處,安裝排氣閥;
圖7:當敞口灌入或排放,流量計應安裝在管道的低段區,如圖k處。
③接地
本公司生產的管段式傳感器均是三電極式,其中底部的電極是接液電極,也就是通常說的接地電極,這樣在非金屬絕緣管道或有絕緣內襯的金屬管道上安裝傳感器時,一般情況下無需另加接地環。
出廠時儀表配2根接地線,安裝時要求在與儀表兩端連接的法蘭上各鉆一個M5×10的螺孔,把接地線用M5×8不銹鋼螺絲牢靠固定在兩邊法蘭上。如下圖示。
通常情況下無需單獨外加接地線,但傳感器上有預留的接地點,以備在特殊環境下如安裝環境有較大干擾時,通過該處外加接地線保證整個儀表可靠、良好接地以減少干擾,接地線可采用截面大于4mm2 的多股銅線,接地電阻應小于10Ω,且不能接在電機、變頻器或其它大電器設備的公共地線上。
制藥廢水流量計在鎢礦選廠生產自動化監控系統中的應用
廢水處理專用流量計在供水流量測量領域中的運用分析
廢水流量計可以解決惡劣環境下的可讀性問題
淺析工業污水印染廢水流量計在自動配料控制系統中的應用
彎管出口流速畸變對廢水流量計的影響
關于防爆電路在電鍍廢水流量計中的應用
印染廢水流量計的抗干擾措施及其效果分析
影響廢水流量計測量精度的安裝與選型三大因素
廢水流量計價格在工業應用中的工作原理及產品特點
如何使用電鍍廢水流量計在工業應用中保護泵機全力運行
環形電源廢水流量計廠家*大限度地提高了能量流量
生活廢水流量計的抗干擾措施及其效果分析
化工生產裝置中高精度廢水流量表選型指導原則簡介
制藥廢水流量計在醋酸生產行業使用時常見問題分析
基于廢水處理流量計的電極干擾信號仿真研究
廢水處理流量計規格對其流量測量的影響
淺析廢水流量計廠家用于氯堿工業生產中的特點
淺談酸堿廢水流量計在重金屬廢水自動監測系統中的應用
對于如何縮短污水處理廢水管道流量計安裝時間的研究分析
化工廢水流量計廠家在我國污水處理廠現狀和前景
廢水流量計監測數據有效性判別技術的研究
如何有效提高污水處理廢水流量計使用電磁兼容性的研究分析
污水處理廢水流量計在航空工業應用領域中的關鍵作用
廢水流量計對于測量流體介質溫度影響分析說明
處理污水處理廢水流量計現場故障的措施與標準步驟
高溫導致生活廢水流量計測量精確度下降的原因分析
存儲式紡織廢水流量計誤差產生的原因分析及預防辦法
常用污染源廢水流量測量技術原理與選用
電鍍廢水流量計,廢水流量計價格
印染廢水流量計,廢水流量計廠家
電磁流量計是我廠采用國內外先進技術研制、開發的全能智能流量計,與老式模擬的或非智能的流量計有非常大的區別,尤其在測量精度、可靠性、穩定性、使用功能和使用壽命等方面。
電磁流量計是高精度、高可靠和使用壽命長的流量儀表,所以在設計產品結構、選材、制定工藝、生產裝配和出廠測試等過程中每一個環節我們都非常細致講究,我們還自行設計了一套國內目前先進的,專用于生產設備和流量實流標定裝置,從而在軟件和硬件上都能切實保證產品長期的高質量。

屠宰廢水流量計特點
1、儀表結構簡單、可靠、無可動部件,工作壽命長.
2、無截流阻流部件,不存在壓力損失和流體堵塞現象.
3、無機械慣性,響應快速,穩定性好,可應用于自動檢測、調節和程控系統.
4、測量精度不受被測介質的種類及其溫度、粘度、密度、壓力等物理理參數的影響.
5、采用聚四氟乙烯或橡膠材質襯里和HC、HB、316L、Ti 等電極材料的不同組合可適應不同介質的需要.
6、備有管道式、插入式等多種流量計型號.
7、采用EEPROM存貯器,測量運算數據存貯保護安全可靠.
8、具備一體化和分離型兩種形式.
9、高清晰LCD背光顯示.
屠宰廢水流量計技術參數
| 適用管徑 | DN25~DN2600(DN25以下為非標) (執行標準:JB/T9248-1999) |
| 電極材料 | 316L(不銹鋼)、HC(哈氏C)、HB(哈氏B)、Ti(鈦)、Ta(鉭) |
| 適用介質 | 導電率>5us/cm的液體 |
| 測量范圍 | 0.1~10m/s(可擴展到15m/s) |
| 量程上限 | 0.5~10m/s,推薦1~5m/s |
| 精度等級 | 0.3級、0.5級、1.0級(隨口徑區分) |
| 輸出信號 | 4~20mADC,負載≤750Ω;0~3KHz,5V有源,可變脈寬,高端有效頻率輸出:RS485接口 |
| 工作壓力 | 1.0MPa,1.6MPa,4.0MPa,16MPa(特殊) |
| 流體溫度 | -20℃~80℃,80℃~130℃,130℃~180℃ 參考襯里材質 |
| 環境溫度 | 傳感器-40℃~80℃;轉換器-15℃~50℃ |
| 環境溫度 | ≤85%RH(20℃時) |
| 電纜出口尺寸 | M20×1.5 |
| 供電電源 | 220VAC±10%;50Hz±1Hz;24VDC±10% |
| 功 耗 | ≤8W |
| 外殼防護等級 | 一體式:IP65分體式:傳感器IP68轉換器IP65 |
| 接地環材質 | 1Cr18Ni9Ti(不銹鋼)、HC(哈氏C)、Ti(鈦)、Ta(鉭)、Cu(銅) |
| 連接法蘭 | 國標GB9119-88(DIN2051,BS4504) |
屠宰廢水流量計選型注意事項
選型的*一步就是對儀表將來的運行現場情況要有具體的、詳細的、明確的了解,主要包括以下幾點:
①測介質成分,以及該介質的電導率 (參見附表2)。電磁流量計既可以測電導率大于5uS/cm液體還可以測液固兩相流,如水煤漿,礦漿,污水,泥漿,紙漿等,如被測介質中含有大量的鐵磁性固體物質、氣泡或直徑很大的固體顆粒,測量都會受影響,甚至不能測量。一般情況要求氣泡或固體顆粒的體積含量不超過5%,固體顆粒的直徑不大于3mm。
②測量管在任何時刻必須完全充滿介質,電磁流量計在非滿管或空管的情況下不能正常工作。
③現場系統管道的*大壓力不能超過儀表的額定壓力(見傳感器部分)。
④測介質的溫度范圍以及環境溫度范圍,要符合儀表說明書的要求。
⑤現場系統管道的*大流速、*小流速,以及正常流速范圍。*大流速不超過10m/s;為了保證測量精度,*小流速*好大于等于0.3m/s;正常流速*好在1.5m/s-3.0m/s這**速范圍內,這也是儀表*佳測量范圍。
傳感器選型
傳感器的選型主要考慮因素有:傳感器的種類、口徑、壓力、電極材料、內襯材料、防護等級、尺寸大小、連接法蘭等。
①口徑的選擇:如果是新建的項目或設計,在選擇口徑時,應遵循的原則就是:保證正常流速在0.3m/s---10m/s范圍內即可,*優選擇是正常流量在下面的《口徑、流速、流量的關系表》的斜體紅色數值范圍內。當然,新工程剛上馬,系統流速處于較低狀態,隨著系統的正常運行,流速會處于較高狀態,這時只要更改現場儀表的量程就能適應,不需要更換儀表。如果現場流速過低,而且現場條件允許的話,可以通過在傳感器的前后加裝變徑管,以滿足要求,
屠宰廢水流量計電極材料的選擇
針對不同的被測介質,考慮到其腐蝕性不同,應選擇不同的電極材料,下表是常用電極和其耐腐性能,詳見附表1。

屠宰廢水流量計內襯材料的選擇
如電極一樣,對于不同的介質,由于其腐蝕性、溫度、磨損性不同,所以要有針對性的選擇內襯材料,下表是常用襯里材料的性能及其適用范圍,詳見附表1

屠宰廢水流量計安裝點及安裝環境的選取
①選取要點:
系統正常運行時測量管必須保證滿管。如出現非滿管,流量計就不能正常工作,讀數可能是忽大忽小的隨機數;
傳感器上游要有一定的直管段,但其長度與其它流量儀表(如超聲波流量計)相比較要求較低。上游如有90°彎頭、T形管、同心異徑管、全開閘閥等擾流件,一般要求離電極中心線(不是傳感器進口斷面)有5倍直徑(5D)長度的直管段,如是上游有閘閥且沒有全部打開,一般要求10D長度的直管段;下游直管段長度一般為2D-3D,或更短;
1.安裝傳感器時盡量保持電極水平位置,以免氣泡覆蓋電極而出現讀數不穩;條件允許傳感器應安在自下而上流動的立管上,這樣管內不易存氣,同時保證工作時是滿管,而且無沉積物生成,還可以減少液體內固體顆粒及雜質對內襯的磨損;
2.注意管道液體流動方向與傳感器的標識一致;
3.盡可能避免測量管出現負壓,如傳感器不可安裝在泵的抽吸側;
4.盡可能避開附近的大電機、大變壓器等,以免引起電磁干擾;
5.選擇振動較小的位置安裝傳感器;
6.測量不同液體的混合介質時,傳感器應安裝在混合點的上游,如安裝在下游,必須裝在混合已經均勻或化學反應充分完成段;
7.盡可能避開周圍環境高濃度腐蝕性氣體;如是一體機要避免雨淋或浸沒以及陽光直照,環境的相對濕度和溫度要符合儀表說明書的要求;
②現場傳感器安裝位置的典型案例

圖1:為了日后系統及流量計的檢修維護方便,條件允許應如此圖安裝旁通管道;
圖2:安在泵的抽吸側,會因管道出現負壓而損壞傳感器內襯,所以應安裝在泵出口側 處,而且N點距離泵盡可能遠些;
圖3:流量計應盡可能安裝在閥門的上游側處,不應安裝在下游側處, 如受現場條件限制必須安裝在d點,在閥門未全開時,d點距離閥門至少10D。
圖4:此圖中的e處、f處是優先選擇安裝點, g處是管道*高點易積聚氣泡不宜安裝,h處于下降管段,可能出現非滿管情況,故更不宜安裝。
圖5:水平管道應安裝在稍稍上升的管道區,如圖i處;
圖6:當流量計安裝在如圖示的落差管上時,如落差高度超過5米時,應在流量計的下游的*高處,如圖j 處,安裝排氣閥;
圖7:當敞口灌入或排放,流量計應安裝在管道的低段區,如圖k處。
③接地
本公司生產的管段式傳感器均是三電極式,其中底部的電極是接液電極,也就是通常說的接地電極,這樣在非金屬絕緣管道或有絕緣內襯的金屬管道上安裝傳感器時,一般情況下無需另加接地環。
出廠時儀表配2根接地線,安裝時要求在與儀表兩端連接的法蘭上各鉆一個M5×10的螺孔,把接地線用M5×8不銹鋼螺絲牢靠固定在兩邊法蘭上。如下圖示。
通常情況下無需單獨外加接地線,但傳感器上有預留的接地點,以備在特殊環境下如安裝環境有較大干擾時,通過該處外加接地線保證整個儀表可靠、良好接地以減少干擾,接地線可采用截面大于4mm2 的多股銅線,接地電阻應小于10Ω,且不能接在電機、變頻器或其它大電器設備的公共地線上。
上一篇:鍋爐給水流量計,給水流量計廠家
下一篇:廢水流量計廠家,印染廢水流量計


