
dn600管道流量計
- 品*:JKM/凱銘儀表
- 型號:JKM-LDE
- 測量范圍:0.028~205258m3/h
- 精度等級:0.5級、1.0級
- 公稱通徑:DN10~DN2200
- 適用介質:污水、導電液體
- 工作壓力:1.6~6.3MPa
- 工作溫度:-20~+200℃
- 供電方式:220V 24V 鋰電池
- 訂貨號:DDXMVXYEP241
dn600管道流量計產品概述
電磁流量計是高精度、高可靠流量儀表,采用法拉*電磁感應定律設計而成,傳感器主要組成部分是:測量管、電極、勵磁線圈、鐵芯與磁軛殼體。電磁流量計主要用于測量封閉管道中的導電液體和漿液中的體積流量。包括酸、堿、鹽等強腐蝕性的液體。該產品廣泛應用于石油、化工、冶金、輕紡、造紙、環保、食品等工業部門及市政管理,水利建設、河流疏浚等領域的流量計量。
電磁流量計采用先進技術研制、開發與生產的流體測量儀表,具有高精度、高可靠性與使用壽命長等特點。為保證產品質量,在產品結構、選材、制定工藝、生產裝配與出廠測試等過程中每個環節細致研究與控制,配套完整的流量標定檢測系統。電磁流量計在滿足現場顯示的同時,還可以輸出4~20mA電流信號供記錄、調節和控制用,現已廣泛地應用于化工、環保、冶金、醫藥、造紙、給排水等工業技術和管理部門。電磁流量計除可測量一般導電液體的流量外,還可測量液固兩相流,高粘度液流及鹽類、強酸、強堿液體的體積流量。
dn600管道流量計產品特點
1.全數字量處理,抗干擾能力強,測量可靠,精度高、流量測量范圍可達150:1
2.超低EMI開關電源,適用電源電壓變化范圍大,抗EMI性能好。
3. 采用16位嵌入式微處理器,運算速度快, 精度高,可編程頻率低頻矩形波勵磁,提高了流量測量的穩定性,功耗低。
4. 采用SMD器件和表面貼裝(SMT)技術,電路可靠性高。
5.管道內無可動部件,無阻流部件,測量中幾乎沒有附加壓力損失。
6.在現場可根據用戶實際需要在線修改量程。
7.測量結果與流速分布,流體壓力,溫度、密度、粘度等物理參數無關。
8.高清晰度背光LCD顯示,全中文菜單操作,使用方便,操作簡單,易學易懂。
9.污水流量計具有RS485、RS232、Hart和Modbus等數字通訊信號輸出。(選配)
10.具有自檢與自論斷功能。
11.小時總量計錄功能,以小時為單位記錄流量總量,適用于分時計量制(選配)
12.內部具有三個積算器可分別顯示正向累計量反向累計量及差值積算量,內部設有不掉電始終,可記錄16次掉電時間。(選配)
13.紅外手持操作器,115KHZ通訊速率,遠距離非接觸操作轉換器所有功能(選配)
dn600管道流量計的主要技術數據
| 口徑 | DN15~2400mm |
| 介質 | 導電性液體 |
| 襯里 | 氯丁橡膠、聚氨酯橡膠、聚四氟乙烯、聚全氟乙丙烯 |
| 流速 | ≤15m/s |
| 勵磁方式 | 方波勵磁 |
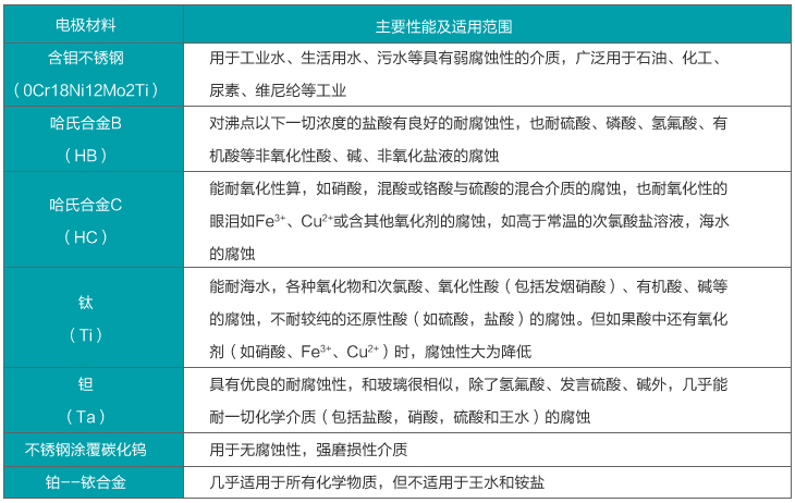
| 電極材料 | 不銹鋼316L、哈氏合金C、哈氏合金B、鈦、鉭、鉑銥 |
| 額定壓力 | 0.6MPa、1.0MPa、1.6MPa、4.0MPa |
| 介質溫度 |
氯丁橡膠:-10~60℃ 聚氨酯橡膠:-10~40℃ 聚四氟乙烯(F4):-10~120℃ 聚全氟乙丙烯(F46):-10~150℃ |
| 介質電導率 | >5μs/cm |
| 準確度等級 | ±1.0% ±0.5% ±0.2% |
| 輸出信號 | 4~20mA電流,脈沖頻率,上下限報警 |
| 通訊 | RS485/RS232(可選) |
| 防護等級 | IP65、IP67、IP68 |
| 防爆等級 | ExdⅡCT3-CT6 |
| 電纜接口 | M18*1.5 |
| 環境條件 | 環境溫度:-10~50℃ 相對濕度:5%~90% 環境電磁場:≤400A/m |
| 供電電源 | 85~250VAC 20~36VDC 3.6V電池供電 |
dn600管道流量計*大流量和*小流量必須符合下表中的數
| 口徑mm | 流量范圍m3/h | 口徑mm | 流量范圍m3/h |
| Φ15 | 0.0636~6.36 | Φ450 | 57.23~5722.65 |
| Φ20 | 0.11~11.30 | Φ500 | 70.65~7065.00 |
| Φ25 | 0.18~17.66 | Φ600 | 101.74~10173.6 |
| Φ40 | 0.45~45.22 | Φ700 | 138.47~13847.4 |
| Φ50 | 0.71~70.65 | Φ800 | 180.86~18086.4 |
| Φ65 | 1.19~119.4 | Φ900 | 228.91~22890.6 |
| Φ80 | 1.81~180.86 | Φ1000 | 406.94~40694.4 |
| Φ100 | 2.83~282.60 | Φ1200 | 553.90~55389.6 |
| Φ150 | 6.36~635.85 | Φ1600 | 723.46~72345.6 |
| Φ200 | 11.3~1130.4 | Φ1800 | 915.62~91562.4 |
| Φ250 | 17.66~1762.5 | Φ2000 | 1130.4~113040.00 |
| Φ300 | 25.43~2543.40 | Φ2200 | 1367.78~136778.4 |
| Φ350 | 34.62~3461.85 | Φ2400 | 1627.78~162777.6 |
| Φ400 | 45.22~4521.6 | Φ2600 | 1910.38~191037.6 |
◆實際*高工作壓力必須小于流量計的額定工作壓力。
◆*高工作溫度和*低溫度必須符合流量計規定的溫度要求。
◆確定是否有負壓情況存在。
您可以根據上表中的流量選擇相應的電磁流量計,若所選擇的電磁流量計的內徑與現在工藝管道的內徑不符,應進行縮管或擴管。
◆若管道進行縮管,應考慮由于縮管引起的壓力損失是否會影響工藝流程。
◆從產品價格考慮,可以選擇較小口徑的電磁流量計,相對減少投資。
◆測潔凈水時,經濟流速時1.5-3m/s,測易結晶的溶液時,應適當地提高流速,3-4m/s為宜,起到自清掃,防止粘附沉積等作用;測礦漿等磨◆耗性流體時,應適當降低流速,1.0-2m/s為宜,以降低對內襯和電極地磨損。實際應用很少超過7m/s,超過10m/s則更為罕見。
dn600管道流量計襯里的選擇
dn600管道流量計電極的選擇
dn600管道流量計型譜
| 型號 | 口徑 | ||||||||
| KMLD | 15~2600 | ||||||||
| 代號 | 安裝形式 | ||||||||
| Y | 一體式 | ||||||||
| F | 分體式 | ||||||||
| 代號 | 轉換器型號 | ||||||||
| ZA | 圓形 | ||||||||
| ZB | 方形 | ||||||||
| 代號 | 輸出信號 | ||||||||
| I.4 | 4~20mA | ||||||||
| f | 頻率 1KHz | ||||||||
| Rs | 串行通訊(485) | ||||||||
| C | 控制輸出 | ||||||||
| 代號 | 防爆要求 | ||||||||
| N | 無防爆 | ||||||||
| EX | 防爆(僅適用于分體式) | ||||||||
| 代號 | 介質溫度 | ||||||||
| T1 | ≤65℃ | ||||||||
| T2 | ≤120℃ | ||||||||
| T3 | ≤180℃(僅適用于分體式) | ||||||||
| 代號 | 內襯材質 | ||||||||
| NE | 氯丁橡膠(≤65℃) | ||||||||
| PTFE | 聚四氟乙烯(≤189℃) | ||||||||
| PVC | 聚氯乙烯(≤70℃) | ||||||||
| 代號 | 電極材質 | ||||||||
| 316L | 不銹鋼 | ||||||||
| HC | 哈氏合金C | ||||||||
| HB | 哈氏合金B | ||||||||
| Ti | 鈦 | ||||||||
| Ta | 鉭 | ||||||||

dn600管道流量計的安裝:
1、應安裝在水平管道較低處和垂直向上處,避免安裝在管道的*高點和垂直向下處;
2、應安裝在管道上升處;
3、在開口排放管道安裝,應安裝在管道的較低處;
4、若管道落差超過5m時,在傳感器的下游安裝排氣閥;
5、應在傳感器的下游安裝控制閥和切斷閥,而不應安裝在傳感器上游;
6、傳感器絕對不能安裝在泵的進出口處,應安裝在泵的出口處;
7、在測量井內安裝液體流量計的方式;
圖7備注:1.入口 2.溢流管 3. 入口柵 4.清洗孔 5.流量計 6.短管 7.出口 8.排放閥
如何正確選擇安裝節點:
正確地選擇安裝點和正確安裝流量計都是非常重要的環節,若在安裝環節失誤,輕者影響測量精度,重者會影響流量計的使用壽命,甚至會損壞流量計。
選擇安裝位置時需特別注意:
非測量電極的軸線必須近似于水平方向;
測量管道內必須完全充滿液體;
流量計前方*少要有5*D(D為流量計內徑)長度的直管段,后方*少要有3*D(D為流量計內徑)長度的直管段;
流體的流動方向和流量計的箭頭方向一致;
管道內要有真空會損壞流量計的內襯,需特別注意;
在流量計附近應無強電磁場;
在流量計附近應有充裕的空間,以便安裝和維護;
若測量管道有振動,在流量計的兩邊應有固定的支座測量不同介質的混合液體時混合點與流量計之間的距離*少要有30×D(D砂漿流量計內徑)長度為方便今后流量計的清洗和維護,應安裝旁通管道;
上一篇:插入式管道流量計|分體電磁式
下一篇:dn80管道流量計|法蘭電磁式


