智能型防腐電磁流量計,法蘭式電磁流量計
點擊次數:2855 發布時間:2021-01-01 13:58:24
智能型防腐電磁流量計測量管道一般情況下橫截面是圓形的,但是也存在著矩形截面,橢圓形,甚至是三角形和馬蹄形的管道截面,這些都是要考慮的,并且,管道的直徑變化的范圍較廣,可能從lOOmm甚至更小的管徑到2~3m甚至更大的城市下水管道,管道的材質并非是我們普通實驗用的材質,因為城市下水道有可能是用諸如磚塊、混凝土、鑄鐵、鋼鐵等等; 下水管道通常是比較危險的區域,因為下水管道里面包含的氣體中可能里面可能會有一些腐蝕性和爆炸性的氣體,這也就意味著相應的儀表的材料建設上要與之相匹配,相關工作人員的健康安全可能會依據儀表設備的操作方法和工作環境制定相應的規章制度等。

智能型防腐電磁流量計使用注意事項
1、 精度等級和功能根據測量要求和使用場合選擇儀表精度等級,做到經濟合算。比如用于貿易結算、產品交接和能源計量的場合,應該選擇精度等級高些,如1.0級、0.5級,或者更高等級; 用于過程控制的場合,根據控制要求選擇不同精度等級;有些僅僅是檢測一下過程流量,無需做精確控制和計量的場合,可以選擇精度等級稍低的,如1.5級、2.5級,甚至 4.0級,。
2、測量介質流速、儀表量程與口徑 測量一般的介質時,流量計的滿度流量可以在測量介質流速0.5—12m/s范圍內選用,范圍比較寬。選擇儀表規格(口徑)不一定與工藝管道相同,應視測量流量范圍是否在流速范圍內確定,即當管道流速偏低,不能滿足流量儀表要求時或者在此流速下測量準 確度不能保證時,需要縮小儀表口徑,從而提高管內流速,得到滿意測量結果。
3、盡量避開鐵磁性物體及具有強電磁場的設備,以免磁場影響傳感器的工作磁場和流量信號。
4、流量計周圍應有充裕的空間,便于檢測與維修。

智能型防腐電磁流量計現場安裝說明及圖示

智能型防腐電磁流量計原理
電磁流量計的測量原理是基于法拉*電磁感應定律。流量計的測量管是一內襯絕緣材料的非導磁合金短管。兩只電極沿管徑方向穿通管壁固定在測量管上。其電極頭與襯里內表面基本齊平。勵磁線圈由雙向方波脈沖勵磁時,將在與測量管軸線垂直的方向上產生一磁通量密度為日的工作磁場。
此時,如果具有一定電導率的流體流經測量管。將切割磁力線感應出電動勢E。電動勢E正比于磁通量密度B,測量管內徑d與平均流速v的乘積。電動勢E(流量信號)由電極檢出并通過電纜送至轉換器。轉換器將流量信號放大處理后,可顯示流體流量,并能輸出脈沖,模擬電流等信號,用于流量的控制和調節。

智能型防腐電磁流量計的產品特點
1、管道內無可動部件,無阻流部件,測量中幾乎沒有附加壓力損失。
2、測量結果與流速分布,流體壓力,溫度、密度、粘度等物理參數無關。
3、在現場可根據用戶實際需要在線修改量程。
4、高清晰度背光LCD顯示,全中文菜單操作,使用方便,操作簡單,易學易懂。
5、采用SMD器件和表面貼裝(SMT)技術,電路可靠性高。
6、采用16位嵌入式微處理器,運算速度快,精度高,可編程頻率低頻矩形波勵磁,提高了流量測量的穩定性,功耗低。
7、全數字量處理,抗干擾能力強,測量可靠,精度高,流量測量范圍可達150:1。
8、超低EMI開關電源,適用電源電壓變化范圍大,抗EMC性能好。
9、內部具有三個積算器可分別顯示正向累計量反向累計量及差值積算量,內部設有不掉電時鐘,可記錄16次掉電時間。
10、具有RS485、RS232、Hart和Modbus等數字通訊信號輸出。
11、具有自檢與自論功能。
智能型防腐電磁流量計分類
為了適應不同工礦條件下使用工業電磁流量計,流量計分為:
1、一體式液晶顯示工業電磁流量計:主要適用于高精度測量,防爆等級高的介質,如石油,化工,污水等行業。
2、管道式(分體式)工業電磁流量計:主要使用于遠離測量地點的,液晶顯示與流量計主體分離式的。
3、電磁流量計:主要使用于超大管道口徑的流體介質測量,精度要求一般。
電磁流量計是根據法拉*電磁感應定律制造的用來測量管內導電介質體積流量的感應式儀表,采用單片機嵌入式技術,實現數字勵磁,同時在流量計上采用CAN現場總線。屬國內*創,技術達到國內**水平。

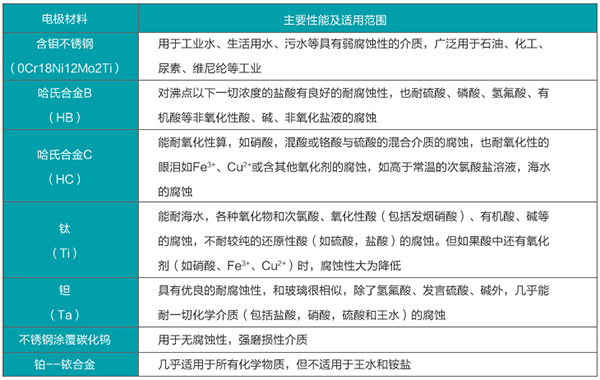
智能型防腐電磁流量計被測流體的電極的選擇

智能型防腐電磁流量計被測介質的內襯材料選擇

防腐型電磁流量計的漂移產生的原因及有效去除的方法
防腐電磁流量計的安裝條件及注意的問題
防腐型電磁流量計接地的重要性
影響防腐型電磁流量計故障的因素分析
防腐電磁流量計的原理優缺點與測量誤差原因及處理策略
防腐型電磁流量計安裝
防腐電磁流量計選型
智能型防腐電磁流量計接線
防腐電磁流量計在醋酸生產中的應用及故障分析
防腐電磁流量計,dn65電磁流量計
防腐型電磁流量計,電池供電電磁流量計
防腐型電磁流量計,管道電磁流量計
智能型防腐電磁流量計,法蘭式電磁流量計
防腐電磁流量計,高溫電磁流量計
基于DSP 的高頻勵磁防腐型電磁流量計設計
智能型防腐電磁流量計在濕法磷酸裝置中的應用實踐
大傘集流型防腐型電磁流量計在采油井中的應用研究
防腐型電磁流量計的結構原理及在濕法磷酸裝置中的應用實例
防腐型電磁流量計在污水處理對自動控制技術的應用分析
防腐型電磁流量計遠程自動化控制系統的研究與應用
防腐型電磁流量計的工作原理及勵磁技術發展和趨勢
智能防腐型電磁流量計,高溫防腐電磁流量計
智能防腐型電磁流量計

智能型防腐電磁流量計使用注意事項
1、 精度等級和功能根據測量要求和使用場合選擇儀表精度等級,做到經濟合算。比如用于貿易結算、產品交接和能源計量的場合,應該選擇精度等級高些,如1.0級、0.5級,或者更高等級; 用于過程控制的場合,根據控制要求選擇不同精度等級;有些僅僅是檢測一下過程流量,無需做精確控制和計量的場合,可以選擇精度等級稍低的,如1.5級、2.5級,甚至 4.0級,。
2、測量介質流速、儀表量程與口徑 測量一般的介質時,流量計的滿度流量可以在測量介質流速0.5—12m/s范圍內選用,范圍比較寬。選擇儀表規格(口徑)不一定與工藝管道相同,應視測量流量范圍是否在流速范圍內確定,即當管道流速偏低,不能滿足流量儀表要求時或者在此流速下測量準 確度不能保證時,需要縮小儀表口徑,從而提高管內流速,得到滿意測量結果。
3、盡量避開鐵磁性物體及具有強電磁場的設備,以免磁場影響傳感器的工作磁場和流量信號。
4、流量計周圍應有充裕的空間,便于檢測與維修。

智能型防腐電磁流量計現場安裝說明及圖示

智能型防腐電磁流量計原理
電磁流量計的測量原理是基于法拉*電磁感應定律。流量計的測量管是一內襯絕緣材料的非導磁合金短管。兩只電極沿管徑方向穿通管壁固定在測量管上。其電極頭與襯里內表面基本齊平。勵磁線圈由雙向方波脈沖勵磁時,將在與測量管軸線垂直的方向上產生一磁通量密度為日的工作磁場。
此時,如果具有一定電導率的流體流經測量管。將切割磁力線感應出電動勢E。電動勢E正比于磁通量密度B,測量管內徑d與平均流速v的乘積。電動勢E(流量信號)由電極檢出并通過電纜送至轉換器。轉換器將流量信號放大處理后,可顯示流體流量,并能輸出脈沖,模擬電流等信號,用于流量的控制和調節。

智能型防腐電磁流量計的產品特點
1、管道內無可動部件,無阻流部件,測量中幾乎沒有附加壓力損失。
2、測量結果與流速分布,流體壓力,溫度、密度、粘度等物理參數無關。
3、在現場可根據用戶實際需要在線修改量程。
4、高清晰度背光LCD顯示,全中文菜單操作,使用方便,操作簡單,易學易懂。
5、采用SMD器件和表面貼裝(SMT)技術,電路可靠性高。
6、采用16位嵌入式微處理器,運算速度快,精度高,可編程頻率低頻矩形波勵磁,提高了流量測量的穩定性,功耗低。
7、全數字量處理,抗干擾能力強,測量可靠,精度高,流量測量范圍可達150:1。
8、超低EMI開關電源,適用電源電壓變化范圍大,抗EMC性能好。
9、內部具有三個積算器可分別顯示正向累計量反向累計量及差值積算量,內部設有不掉電時鐘,可記錄16次掉電時間。
10、具有RS485、RS232、Hart和Modbus等數字通訊信號輸出。
11、具有自檢與自論功能。
智能型防腐電磁流量計分類
為了適應不同工礦條件下使用工業電磁流量計,流量計分為:
1、一體式液晶顯示工業電磁流量計:主要適用于高精度測量,防爆等級高的介質,如石油,化工,污水等行業。
2、管道式(分體式)工業電磁流量計:主要使用于遠離測量地點的,液晶顯示與流量計主體分離式的。
3、電磁流量計:主要使用于超大管道口徑的流體介質測量,精度要求一般。
電磁流量計是根據法拉*電磁感應定律制造的用來測量管內導電介質體積流量的感應式儀表,采用單片機嵌入式技術,實現數字勵磁,同時在流量計上采用CAN現場總線。屬國內*創,技術達到國內**水平。

智能型防腐電磁流量計被測流體的電極的選擇

智能型防腐電磁流量計被測介質的內襯材料選擇

上一篇:防腐型電磁流量計,管道電磁流量計


