防爆電磁流量計,智能型電磁流量計
點擊次數:2630 發布時間:2021-01-01 13:55:37
防爆電磁流量計產品概述
電磁流量計是目前功能*多,性能*好的流量儀表,在液體測量方面應用廣泛,可長期穩定工作在各種環境惡歷的現場。除了初始化程序和主程序之外,軟件系統還包括中斷服務程序。其中,定時器中斷服務程序主要用來產生控制模擬開關通斷的時序、測量時段A/D轉換的開始點以及整個控制.測量周期的長短;A/D中斷服務程序負責控制A/D轉換結果的保存、通道的選擇以及轉換的啟動與終止。想要正確用好這種產品,需要我們花時間再學習它的原理,了解它的性能,掌握正確維護它。

防爆電磁流量計轉換器功能特點
供電電源:85V--250VAC / 16V--36VDC;
儀表顯示:高清晰度背光LCD顯示(126 x 48 點陣),可同時顯示瞬時、累積流量等信息與相關單位,中文/英文菜單支持
通訊接口:具有RS485、RS232、Hart和Modbus等數字通訊信號輸出
抗干擾:內置完善的抗干擾多級保護電路全數字量處理,抗干擾性能顯著,有效消除現場振動及工頻等干擾
數據儲存:具有完善的數據備份與恢復功能,現場免維護
勵磁方式:激勵頻率標配三種,1/10、1/16、1/25工頻(1/4、1/8、1/32可選),滿足更多測量需求
操作方法:具有按鍵操作,磁鍵操作兩種功能。操作簡單快捷,易學易懂。紅外手持操作鍵盤,遠距離非接觸操作
傳感器
防爆電磁流量計儀表選型
量程范圍確認
一般電磁流量計被測介質流速以2~4m/s為宜,在特殊情況下,*低流速應不小于0.2m/s,*高應不大于8m/s。若介質中含有固體顆粒,常用流速應小于3m/s,防止襯里和電極的過分磨擦;對于粘滯流體,流速可選擇大于2m/s,較大的流速有助于自動消除電極上附著的粘滯物的作用,有利于提高測量精度。
在量程Q已確定的條件下,即可根據上述流速V的范圍決定流量計口徑D的大小,其值由下式計算:
Q=πD2V/4
Q:流量(㎡/h)D:管道內徑V:流速(m/h)
防爆型流量計的量程Q應大于預計的*大流量值,而正常的流量值以稍大于流量計滿量程刻度的50為宜。

防爆電磁流量計日常使用與維護
電磁流量計的使用并不復雜,一般只需作如下工作:
1、零點檢查—制造廠標定時,零點已設定好,使用纖只需檢查,方法是關閉傳感器上/下游閥門,停止流動但介質充滿傳感器,通電15分鐘,轉換器應自動置零,如不然,則進行相應的調節。
2、輸出信號極性試驗—對單向流動測量的傳感器,應使其安裝時上/下游方向符合傳感器殼體上的箭頭標記。如果是可進行雙向流動測量的傳感器,例如VUB,MT900型,則應在滿足使用條件時通電,當轉換器的信號顯示為+號時,極性正確。如果顯示為-號,移位著勵磁電纜接錯,應將勵磁用二導線互換便可。此外,還應檢查后位儀表的極限是否時正確。
3、滿標度范圍設定-對于帶有輸出指示的可變量程型電磁流量計,在測量系統投入使用時,可據使用要求通過改變量程開關/電位器或量程波動開關來變量程,改變結果可在轉換器顯示面板的瞬時流量數字上顯示出來。其優點為改變量程時并不影響測量精度。對于固體量程型的電磁流量計,*好送制造廠去改變量程。
上述工作之后,注意后位儀表輸入信號與電磁邏輯的輸出信號的一致性(0-10毫安或4-20毫安)。便可投入正常運行了。
自診斷及故障處理
電磁流量計轉換器的印刷電路板采用表面焊接技術,對用戶而言,是不可維修的。因此,用戶不能打開轉換器殼體。智能化轉換器具有自診斷功能。除了電源和硬件電路故障外,一般應用中出現的故障均能正確給出報警信息。這些信息在顯示器右上方提出“!”驚嘆號。在測量狀態下,通過下鍵翻頁,顯示出故障內容如下:

電磁流量計儀表無顯示
a) 檢查電源是否接通;
b) 檢查電源保險絲是否完好;
c) 檢查供電電壓是否符合要求;
d) 檢查顯示器對比度調節是否能夠調節,并且調節是否合適;
e) 如果上述前3項a)、b)、c)都正常,*d)項顯示器對比度不能夠調節,請將轉換器交生產廠維修。
勵磁報警
a) 勵磁接線EX1和EX2是否開路;
b) 傳感器勵磁線圈總電阻是否小于規定阻值
c) 如果a、b兩項都正常,則轉換器有故障
空管報警
a) 測量流體是否充滿傳感器測量管;
b) 用導線將轉換器信號輸入端子SIG1、SIG2和SIGGND三點短路,此時如果“空管報警”提示撤消,說明轉換器正常,有可能是被測流體電導率低或空管閥值及空管量程設置錯誤;
c) 檢查信號連線是否正確;
d) 檢查傳感器電極是否正常;
①、使流量為零,觀察顯示電導比應小于100%
②、在有流量的情況下,分別測量端子SIG1和SIG2對SIGGND的電阻應小于50KΩ(對介質為水測量值。*好用指針萬用表測量,并可以看到測量過程有充放電現象)。
e) 用萬用表測量DS1和DS2之間的直流電壓應小于1V,否則說明傳感器電極被污染,應給予清洗。
上限報警
上限報警提示出輸出電流和輸出頻率(或脈沖)都超限。將流量量程改大可以撤消上限報警。
下限報警
下限制報警提示出輸出電流和輸出頻率(或脈沖)都超限。將流量量程改小可以撤消下限報警。
防爆電磁流量計的維護
在使用過程中,一般性維護工作主要巡檢:
1、按所在工作地區,查看工作電源電壓是否正確;
2、傳感器接地是否可靠或損壞;
3、介質是否充滿傳感器,介質中有否氣泡;
4、讀數正確否,測量值在測量范圍內嗎?
5、端子接線松動否?
6、流量傳感器是否遭水浸泡?轉換器箱內有無小動物爬進造成電纜短路故障?詢查周期則視安裝環境條件而定。

防爆電磁流量計顯示轉換器
1、顯示:顯示屏:8位LCD帶背光液晶顯示
2、顯示內容:正向累積、反向累積、總累積、
3、瞬時流量、流速、空管報警、勵磁報警
4、流速單位:L/h、L/m、L/s、
5、瞬時流量單位:m3/h、m3/m、m3/s
6、累積流量單位:m3、L
7、語言:中文或英文(其它語言可定制)
8、電源:電壓范圍:交流(85~250)VAC或直流(20~24)VDC或電池
9、模擬量輸出:0~10mA(負載0~1.5KΩ) 4~20mA(負載0~750KΩ)
10、數字頻率輸出:輸出范圍:1~5000HZ
11、電氣隔離:光電隔離,隔離電壓:>1000VDC
12、輸出驅動:場效應管輸出,*高承受電壓36VDC,*大負載250mA
13、數字脈沖輸出:輸出脈沖當量:0.001~1.000 m3/cp
14、輸出脈沖寬度:0.001~1.000 Ltr/cp
15、電氣隔離:光電隔離,隔離電壓:>1000VDC
16、輸出驅動:場效應管輸出,*高承受電壓36VDC,*大負載250mA
17、報警輸出:報警輸出點:上限報警、下限報警
18、電氣隔離:光電隔離,隔離電壓:>1000VDC
19、輸出驅動:達林頓管輸出,*高承受電壓36VDC,*大負載250mA
20、通 訊:Modbus(RS485或RS232接口),E-REMOTE(HART),PROFIBS
防爆電磁流量計安裝要求
1)、安裝環境的選擇:
應盡量遠離具有強電磁場的設備,如大型電機、大型變壓器、大型變頻器等。
安裝場所不應有強烈震動,管道固定牢靠,環境溫度變化不大(防止固液兩相變化)。
安裝環境應便于安裝和維護。
2)、安裝位置的選擇:
安裝位置必須保證管道內始終充滿被測液體。
選擇液體流動脈沖小的地方,即應遠離泵和閥門、彎頭等局部阻力件。
測量雙相(固、液和氣、液)液體時,應選擇不易引起相分離的地方。
被測管道內徑或周長容易測量,并且橢圓度應較小。
3)、直管段長度:
傳感器安裝管道上游側直管段長度應大于或等于10D,下游側應不小于5D(D為被測管道通徑)。
4)、 流量控制閥門和調節閥門:
流量控制閥門應安裝在傳感器上游側的被測管道內,流量調節閥門應安裝在傳感器下游側。
流量時,通常流量控制閥門應處于全開狀態。

防爆電磁流量計的主要優點
1)電磁流量計的傳感器結構簡單,測量管內沒有可動部件,也沒有任何阻礙流體流動的節流部件。所以當流體通過流量計時不會引起任何附加的壓力損失,是流量計中運行能耗的流量儀表之一。
2)可測量贓污介質、腐蝕性介質及懸濁性液固兩相流的流量。這是由于儀表測量管內部無阻礙流動部件,與被測流體接觸的只是測量管內襯和電極,其材料可根據被測流體的性質來選擇。例如,用聚三氟乙烯或聚四氟乙烯做內襯,可測量各種酸、堿、鹽等腐蝕性介質;采用耐磨橡膠做內襯,就特別適合于測量帶有固體顆粒的、磨損較大的礦漿、水泥漿等液固兩相流以及各種帶纖維液體和紙漿等懸濁液體。
3)電磁流量計是一種體積流量測量儀表,在測量過程中,它不受被測介質的溫度、粘度、密度以電導率(在一定范圍)的影響。因此,電磁流量計只需經水標定后,就可心用來測量其它導電性液體的流量。
4)電磁流量計的輸出只與被測介質的平均流速成正比,而與對稱分布下的流動狀態(層流或湍流)無關。所以電磁流量計的量程范圍極寬,其測量范圍度可達100:1,有的甚至達1000:1的可運行流量范圍。
5)無機械慣性,反應靈敏,可以測量瞬時脈動流量,也可測量正反兩個方向的流量。
6)工業用電磁流量計的口徑范圍極寬,從幾個毫米一直到幾米,而且國內已有口徑達3m的實流校驗設備為流量計的應用和發展奠定了基礎。
電磁流量計目前仍然存在的主要不足如下。
1)不能用來測量氣體、蒸汽以及含有大量氣體的液體。
2)不能用來測量電導率很低的液體介質,如對石油制品或有機溶劑等介質,目前 流量計 還無能為力3)普通工業用電磁流量計由于測量管內襯材料和電氣絕緣材料的限制,不能用于測量高溫介質;如未經特殊處理,也不能用于低溫介質的測量,以防止測量管外結露(結霜)破壞絕緣。
4)電磁流量計易受外界電磁干擾的影響。
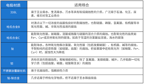
防爆電磁流量計電極、接地環材料選擇

襯里材料應根據被測介質的腐蝕性、磨損性的溫度來選擇。聚四氟乙烯(PIEE)襯里具有優良的耐強酸強堿腐蝕的性能,它也具有可靠的耐高溫性,高溫下不變形,不降色絕緣電阻的性能;它還具有不拈性,即不能和其他物質相粘接、表面光滑。因此測量粘度大(如糖漿)或容易結疤的介質(如氧化鋁)強腐蝕性介質(如硫酸、硝酸、鹽酸、磷酸等),溫度較高的介質或定期用蒸汽部洗管道的場合及有衛生要求的食品(如啤酒、牛奶、麥芽汁)均可選用四氟襯里。橡膠具有耐磨特點,廣泛用于測量水、工業用水、廢水、污水礦漿、泥漿、纖維漿等介質。
防爆電磁流量計襯里材料選擇說明

電磁流量計是目前功能*多,性能*好的流量儀表,在液體測量方面應用廣泛,可長期穩定工作在各種環境惡歷的現場。除了初始化程序和主程序之外,軟件系統還包括中斷服務程序。其中,定時器中斷服務程序主要用來產生控制模擬開關通斷的時序、測量時段A/D轉換的開始點以及整個控制.測量周期的長短;A/D中斷服務程序負責控制A/D轉換結果的保存、通道的選擇以及轉換的啟動與終止。想要正確用好這種產品,需要我們花時間再學習它的原理,了解它的性能,掌握正確維護它。

防爆電磁流量計轉換器功能特點
供電電源:85V--250VAC / 16V--36VDC;
儀表顯示:高清晰度背光LCD顯示(126 x 48 點陣),可同時顯示瞬時、累積流量等信息與相關單位,中文/英文菜單支持
通訊接口:具有RS485、RS232、Hart和Modbus等數字通訊信號輸出
抗干擾:內置完善的抗干擾多級保護電路全數字量處理,抗干擾性能顯著,有效消除現場振動及工頻等干擾
數據儲存:具有完善的數據備份與恢復功能,現場免維護
勵磁方式:激勵頻率標配三種,1/10、1/16、1/25工頻(1/4、1/8、1/32可選),滿足更多測量需求
操作方法:具有按鍵操作,磁鍵操作兩種功能。操作簡單快捷,易學易懂。紅外手持操作鍵盤,遠距離非接觸操作
傳感器
| 測量原理 | 法拉-*電磁感應定律 |
| 公稱通徑 | DN10...2000(3/8…80") |
| 連接方式 | 法蘭連接 |
| 材 質 | 襯里:天然橡膠、氯丁橡膠、聚氨脂橡膠、硅氟橡膠、PTFA、PFA |
| 電極:316L/哈氏B-4/哈氏C-2/鈦/鉭/鉑銥 | |
| 法蘭:碳鋼(標準)、不銹鋼(可選) | |
| 電極形式 | 二電極;三電極 |
| 測量介質 | 電導率大于5μs/cm的液體(軟化水大于20μs/cm) |
| 測量精度 | ±0.3%/±0.5% |
| 重復性 | ±0.1% |
| 介質溫度 | 襯里不同能承受的溫度不一樣,詳見襯里選擇表 |
| 壓力等級 |
DN10~DN50:PN40; DN50~DN100:PN25; DN125~DN200:PN16; DN200~DN600:PN10;其它可特殊定做。 |
| 測量范圍 | 0.3~12m/s |
| 流向方向 | 正向或反向 |
| 傳感器上的箭頭為正向 |
防爆電磁流量計儀表選型
量程范圍確認
一般電磁流量計被測介質流速以2~4m/s為宜,在特殊情況下,*低流速應不小于0.2m/s,*高應不大于8m/s。若介質中含有固體顆粒,常用流速應小于3m/s,防止襯里和電極的過分磨擦;對于粘滯流體,流速可選擇大于2m/s,較大的流速有助于自動消除電極上附著的粘滯物的作用,有利于提高測量精度。
在量程Q已確定的條件下,即可根據上述流速V的范圍決定流量計口徑D的大小,其值由下式計算:
Q=πD2V/4
Q:流量(㎡/h)D:管道內徑V:流速(m/h)
防爆型流量計的量程Q應大于預計的*大流量值,而正常的流量值以稍大于流量計滿量程刻度的50為宜。

防爆電磁流量計日常使用與維護
電磁流量計的使用并不復雜,一般只需作如下工作:
1、零點檢查—制造廠標定時,零點已設定好,使用纖只需檢查,方法是關閉傳感器上/下游閥門,停止流動但介質充滿傳感器,通電15分鐘,轉換器應自動置零,如不然,則進行相應的調節。
2、輸出信號極性試驗—對單向流動測量的傳感器,應使其安裝時上/下游方向符合傳感器殼體上的箭頭標記。如果是可進行雙向流動測量的傳感器,例如VUB,MT900型,則應在滿足使用條件時通電,當轉換器的信號顯示為+號時,極性正確。如果顯示為-號,移位著勵磁電纜接錯,應將勵磁用二導線互換便可。此外,還應檢查后位儀表的極限是否時正確。
3、滿標度范圍設定-對于帶有輸出指示的可變量程型電磁流量計,在測量系統投入使用時,可據使用要求通過改變量程開關/電位器或量程波動開關來變量程,改變結果可在轉換器顯示面板的瞬時流量數字上顯示出來。其優點為改變量程時并不影響測量精度。對于固體量程型的電磁流量計,*好送制造廠去改變量程。
上述工作之后,注意后位儀表輸入信號與電磁邏輯的輸出信號的一致性(0-10毫安或4-20毫安)。便可投入正常運行了。
自診斷及故障處理
電磁流量計轉換器的印刷電路板采用表面焊接技術,對用戶而言,是不可維修的。因此,用戶不能打開轉換器殼體。智能化轉換器具有自診斷功能。除了電源和硬件電路故障外,一般應用中出現的故障均能正確給出報警信息。這些信息在顯示器右上方提出“!”驚嘆號。在測量狀態下,通過下鍵翻頁,顯示出故障內容如下:

電磁流量計儀表無顯示
a) 檢查電源是否接通;
b) 檢查電源保險絲是否完好;
c) 檢查供電電壓是否符合要求;
d) 檢查顯示器對比度調節是否能夠調節,并且調節是否合適;
e) 如果上述前3項a)、b)、c)都正常,*d)項顯示器對比度不能夠調節,請將轉換器交生產廠維修。
勵磁報警
a) 勵磁接線EX1和EX2是否開路;
b) 傳感器勵磁線圈總電阻是否小于規定阻值
c) 如果a、b兩項都正常,則轉換器有故障
空管報警
a) 測量流體是否充滿傳感器測量管;
b) 用導線將轉換器信號輸入端子SIG1、SIG2和SIGGND三點短路,此時如果“空管報警”提示撤消,說明轉換器正常,有可能是被測流體電導率低或空管閥值及空管量程設置錯誤;
c) 檢查信號連線是否正確;
d) 檢查傳感器電極是否正常;
①、使流量為零,觀察顯示電導比應小于100%
②、在有流量的情況下,分別測量端子SIG1和SIG2對SIGGND的電阻應小于50KΩ(對介質為水測量值。*好用指針萬用表測量,并可以看到測量過程有充放電現象)。
e) 用萬用表測量DS1和DS2之間的直流電壓應小于1V,否則說明傳感器電極被污染,應給予清洗。
上限報警
上限報警提示出輸出電流和輸出頻率(或脈沖)都超限。將流量量程改大可以撤消上限報警。
下限報警
下限制報警提示出輸出電流和輸出頻率(或脈沖)都超限。將流量量程改小可以撤消下限報警。
防爆電磁流量計的維護
在使用過程中,一般性維護工作主要巡檢:
1、按所在工作地區,查看工作電源電壓是否正確;
2、傳感器接地是否可靠或損壞;
3、介質是否充滿傳感器,介質中有否氣泡;
4、讀數正確否,測量值在測量范圍內嗎?
5、端子接線松動否?
6、流量傳感器是否遭水浸泡?轉換器箱內有無小動物爬進造成電纜短路故障?詢查周期則視安裝環境條件而定。

防爆電磁流量計顯示轉換器
1、顯示:顯示屏:8位LCD帶背光液晶顯示
2、顯示內容:正向累積、反向累積、總累積、
3、瞬時流量、流速、空管報警、勵磁報警
4、流速單位:L/h、L/m、L/s、
5、瞬時流量單位:m3/h、m3/m、m3/s
6、累積流量單位:m3、L
7、語言:中文或英文(其它語言可定制)
8、電源:電壓范圍:交流(85~250)VAC或直流(20~24)VDC或電池
9、模擬量輸出:0~10mA(負載0~1.5KΩ) 4~20mA(負載0~750KΩ)
10、數字頻率輸出:輸出范圍:1~5000HZ
11、電氣隔離:光電隔離,隔離電壓:>1000VDC
12、輸出驅動:場效應管輸出,*高承受電壓36VDC,*大負載250mA
13、數字脈沖輸出:輸出脈沖當量:0.001~1.000 m3/cp
14、輸出脈沖寬度:0.001~1.000 Ltr/cp
15、電氣隔離:光電隔離,隔離電壓:>1000VDC
16、輸出驅動:場效應管輸出,*高承受電壓36VDC,*大負載250mA
17、報警輸出:報警輸出點:上限報警、下限報警
18、電氣隔離:光電隔離,隔離電壓:>1000VDC
19、輸出驅動:達林頓管輸出,*高承受電壓36VDC,*大負載250mA
20、通 訊:Modbus(RS485或RS232接口),E-REMOTE(HART),PROFIBS
防爆電磁流量計安裝要求
1)、安裝環境的選擇:
應盡量遠離具有強電磁場的設備,如大型電機、大型變壓器、大型變頻器等。
安裝場所不應有強烈震動,管道固定牢靠,環境溫度變化不大(防止固液兩相變化)。
安裝環境應便于安裝和維護。
2)、安裝位置的選擇:
安裝位置必須保證管道內始終充滿被測液體。
選擇液體流動脈沖小的地方,即應遠離泵和閥門、彎頭等局部阻力件。
測量雙相(固、液和氣、液)液體時,應選擇不易引起相分離的地方。
被測管道內徑或周長容易測量,并且橢圓度應較小。
3)、直管段長度:
傳感器安裝管道上游側直管段長度應大于或等于10D,下游側應不小于5D(D為被測管道通徑)。
4)、 流量控制閥門和調節閥門:
流量控制閥門應安裝在傳感器上游側的被測管道內,流量調節閥門應安裝在傳感器下游側。
流量時,通常流量控制閥門應處于全開狀態。

防爆電磁流量計的主要優點
1)電磁流量計的傳感器結構簡單,測量管內沒有可動部件,也沒有任何阻礙流體流動的節流部件。所以當流體通過流量計時不會引起任何附加的壓力損失,是流量計中運行能耗的流量儀表之一。
2)可測量贓污介質、腐蝕性介質及懸濁性液固兩相流的流量。這是由于儀表測量管內部無阻礙流動部件,與被測流體接觸的只是測量管內襯和電極,其材料可根據被測流體的性質來選擇。例如,用聚三氟乙烯或聚四氟乙烯做內襯,可測量各種酸、堿、鹽等腐蝕性介質;采用耐磨橡膠做內襯,就特別適合于測量帶有固體顆粒的、磨損較大的礦漿、水泥漿等液固兩相流以及各種帶纖維液體和紙漿等懸濁液體。
3)電磁流量計是一種體積流量測量儀表,在測量過程中,它不受被測介質的溫度、粘度、密度以電導率(在一定范圍)的影響。因此,電磁流量計只需經水標定后,就可心用來測量其它導電性液體的流量。
4)電磁流量計的輸出只與被測介質的平均流速成正比,而與對稱分布下的流動狀態(層流或湍流)無關。所以電磁流量計的量程范圍極寬,其測量范圍度可達100:1,有的甚至達1000:1的可運行流量范圍。
5)無機械慣性,反應靈敏,可以測量瞬時脈動流量,也可測量正反兩個方向的流量。
6)工業用電磁流量計的口徑范圍極寬,從幾個毫米一直到幾米,而且國內已有口徑達3m的實流校驗設備為流量計的應用和發展奠定了基礎。
電磁流量計目前仍然存在的主要不足如下。
1)不能用來測量氣體、蒸汽以及含有大量氣體的液體。
2)不能用來測量電導率很低的液體介質,如對石油制品或有機溶劑等介質,目前 流量計 還無能為力3)普通工業用電磁流量計由于測量管內襯材料和電氣絕緣材料的限制,不能用于測量高溫介質;如未經特殊處理,也不能用于低溫介質的測量,以防止測量管外結露(結霜)破壞絕緣。
4)電磁流量計易受外界電磁干擾的影響。
防爆電磁流量計電極、接地環材料選擇

襯里材料應根據被測介質的腐蝕性、磨損性的溫度來選擇。聚四氟乙烯(PIEE)襯里具有優良的耐強酸強堿腐蝕的性能,它也具有可靠的耐高溫性,高溫下不變形,不降色絕緣電阻的性能;它還具有不拈性,即不能和其他物質相粘接、表面光滑。因此測量粘度大(如糖漿)或容易結疤的介質(如氧化鋁)強腐蝕性介質(如硫酸、硝酸、鹽酸、磷酸等),溫度較高的介質或定期用蒸汽部洗管道的場合及有衛生要求的食品(如啤酒、牛奶、麥芽汁)均可選用四氟襯里。橡膠具有耐磨特點,廣泛用于測量水、工業用水、廢水、污水礦漿、泥漿、纖維漿等介質。
防爆電磁流量計襯里材料選擇說明



