渦街蒸汽流量計的電磁干擾路徑與電磁兼容特性分析
點擊次數:2591 發布時間:2021-01-07 15:10:10
摘要: 文章主要對 JB/T 9249-2015 《渦街蒸汽流量計機械行業標準》及 JJG 1029-2007 《渦街蒸汽流量計檢定規程》附錄 A 型式評價大綱電磁兼容性能中的電磁抗擾度檢測部分中五個方面進行了特性分析,并針對其相關電磁抗擾度特性,建議渦街蒸汽流量計型式評價大綱電磁兼容性能試驗部分增加電快速瞬變脈沖群抗擾度、浪涌抗擾度、電壓暫降、短時中斷、電壓變化的抗擾度和工頻磁場抗擾度試驗,以提升渦街蒸汽流量計的產品性能。
電磁兼容 ( EMC-Electromagnetic Compatibility)是一門新興的綜合性學科,主要研究電磁騷擾( EMI) 和電磁抗擾度 ( EMS) 的問題,即各種含有電子器件的設備、電路在一定的電磁環境下,都能正常工作,互不干擾。簡單的來講,EMI 就是含有電子器件的設備、電路對外發射的電磁騷擾的特性,而 EMS 就是含有電子器件的設備、電路對外界發射的電磁騷擾的抵抗能力。
工業儀表,主要關注的是其 EMS 能力,這是因為工業儀表的使用環境,一般都很惡劣,環境中會充斥著人們看不到的各種電磁干擾,諸如工頻磁場干擾、電快速脈沖群、靜電、浪涌等。這些看不見、摸不著的電磁干擾,往往是人們*容易忽略,也是影響工業儀表特性的關鍵。每種工業儀表的型式評價大綱也會依據其工作環境,對其 EMS 能力做出具體要求,一款合格的儀表也是必須具有良好的 EMS 能力。
本文主要對 JB/T 9249-2015 《渦街蒸汽流量計機械行業標準》及 JJG 1029—2007 《渦街蒸汽流量計檢定規程》附錄 A 型式評價大綱中提到的靜電放電抗擾度、射頻電磁場輻射抗擾度、電快速瞬變脈沖群抗擾度、浪涌抗擾度及電壓暫降、短時中斷和電壓變化的抗擾度等五方面渦街蒸汽流量計 EMS 特性,展開分析并提出改善建議。同時,工頻磁場抗擾度雖然在兩種標準中未提到,但在渦街蒸汽流量計的實際使用過程中,工頻磁場也是影響其工作特性的主要因素。
1 渦街蒸汽流量計電磁干擾的引入路徑
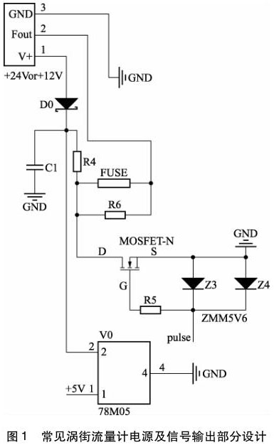
絕大多數的電磁干擾,都是通過電源線、信號線進入到電子電路內,同樣,渦街蒸汽流量計也是如此。圖 1 為常見渦街蒸汽流量計電源及信號輸出部分設計。

從圖1 中可以看到,供電電源 +24 V, +12 V均可,直流電源通過瓷片電容 C1 濾掉部分紋波,然后通過線性穩壓芯片 78M05,得到 + 5 V 電壓,為后面的渦街蒸汽流量計信號處理電路供電,若要再得到 3. 3 V 電壓,通常會在 78M05 后再加一片線性穩壓芯片 LM1117-3. 3,為了節約成本,供電電路沒有做 EMS 設計。同時,脈沖輸出部分,僅通過一個 MOS 管和兩個穩壓管,也沒有 EMS 方面的設計考慮。
2 渦街蒸汽流量計的電磁兼容特性
2. 1 靜電放電抗擾度
靜電放電抗擾度 ESD,即對靜電放電產生的脈沖騷擾的抗擾度。靜電放電能量不大,但是電壓很高,有時高達上萬伏,雖然對人體沒有什么傷害,但其對電子元器件的傷害卻是致命的,整個電路只要有一個電子元器件失效,就可能會導致整個電路失效。渦街蒸汽流量計靜電放電抗擾度試驗遵循標準 GB/T 17626. 2 《電磁兼容 試驗和測量技術 靜電放電抗擾度試驗》 ,在試驗過程中,會對人們能夠接觸到的渦街蒸汽流量計部位,進行放電試驗。渦街蒸汽流量計機械行業標準,接觸放電要求 4 kV,但型式評價試驗,接觸放電會做到6 kV,所以建議流量計生產廠家,渦街蒸汽流量計電子電路設計時,ESD 接觸放電做到 6 kV。
在渦街蒸汽流量計型式評價試驗中,靜電放電抗擾度試驗基本都能通過,即使電路沒有靜電保護器件,這不代表著電路不需要靜電保護。這是因為 GB/T 17626. 2 要求只對日常人們能夠接觸到部位進行放電試驗,這也就意味著只要渦街蒸汽流量計表體可靠接地,在進行靜電放電試驗時,電流會直接導入大地,這也就不會對內部電子電路產生影響。但在實際渦街蒸汽流量計的使用過程中,工程師需要開蓋接線、調整放大倍數、調整儀表系數等,這都給了靜電進入電子電路的機會,這種隨機性電路破壞極難察覺,也就給儀表的維修帶來了極大的困難。在電子電路設計中,建議工程師在電源部分加壓敏電阻,在需要保護的關鍵電子元器件旁加 TVS ( 瞬態電壓抑制器) 管來抑制靜電干擾; 在流量計需要開蓋時,建議工程師提前把靜電釋放掉或帶靜電手環等靜電防護設施作業。
2. 2 射頻電磁場輻射抗擾度
射頻電磁場輻射抗擾度,即對空間騷擾電磁波的抗擾度。空間中的騷擾電磁波是無處不在的,例如無線電廣播、電視臺的發射機、手機等。渦街蒸汽流量計射頻電磁場輻射抗擾度試驗遵循 GB/T17626. 3 《電磁兼容 試驗和測量技術 射頻電磁場輻射抗擾度試驗》 ,要求試驗等級為 3 級,即頻率范圍80 ~1 000 MHz,試驗場強 10 V/m。為了防止外界電磁波影響試驗結果,同時,為了工作人員身體健康的考慮,試驗需要在半電波暗室內進行。空間騷擾電磁波對渦街蒸汽流量計的影響相較于靜電更加隨機,若渦街蒸汽流量計此項指標不達標,會時刻影響其性能。渦街蒸汽流量計工作信號頻率*高 3 000 Hz 左右,沒有高頻信號處理電路,一般空間騷擾電磁波不會直接對電子電路產生影響。在流量計實際使用過程中,其主要的空間電磁波干擾是由電源線引入的,電源線相當于接收天線,將空間騷擾電磁波接收到電子電路內部。在電子電路設計中,建議在 PCB 空間允許的情況下,盡量加粗電源線和地線,同時可采用 DC-DC 隔離電源模塊。
2. 3 電快速瞬變脈沖群抗擾度
電快速瞬變脈沖群抗擾度,即某些電路產生的群脈沖的抗擾度,騷擾從導線引入。電快速瞬變脈沖群主要產生原因為: 電感負載 ( 如繼電器、接觸器) 斷開時,由于開關觸點間隙的絕緣擊穿或觸點彈跳等原因,在斷開處產生的暫態騷擾。渦街蒸汽流量計電快速瞬變脈沖群抗擾度試驗遵循GB/T 17626. 4 《電磁兼容 試驗和測量技術 電快速瞬變脈沖群抗擾度試驗》,渦街蒸汽流量計機械行業標準要求,供電電源與保護地之間,峰值電壓 2 kV,試驗時間 60 s,重復頻率 5 kHz。而其型式評價大綱對項指標暫未做要求。
電快速瞬變脈沖群的特點為,脈沖成群出現、脈沖的重復頻率較高、脈沖波形的上升時間短暫、單個脈沖的能量較低。一般不會導致流量計的損壞,但是由于其頻譜分布寬,所以仍然會對渦街蒸汽流量計內部電子器件可靠工作產生影響。在渦街蒸汽流量計的實際使用中,若接 PLC 使用,繼電器的閉合斷開是難免的,這也就要求工程師在設計渦街蒸汽流量計電子電路時,做好相應防護的考慮。在電子電路設計中,加 TVS 二極管是比較好的選擇,相較于 EMI 濾波器成本會較低很多。
2. 4 浪涌抗擾度
浪涌抗擾度,即對雷電或某些電路產生的脈沖騷擾的抗擾度,騷擾從導線加入。浪涌主要產生原因為: 雷電和電氣設備的啟停等,其中雷擊引起的浪涌危害尤為嚴重,其為單脈沖型,且能量巨大,會在幾微妙內到達上萬伏,一旦進入沒有相關保護的渦街蒸汽流量計內部電子電路,會導致渦街蒸汽流量計直接損壞。渦街蒸汽流量計浪涌抗擾度試驗遵循 GB/T 17626. 5 《電磁兼容 試驗和測量技術 浪涌 ( 沖擊) 擾度試驗》,渦街蒸汽流量計機械行業標準要求,開路試驗電壓 1. 0 kV,浪涌波形1. 2/50 us ~8/20 us。而其型式評價大綱對此項指標暫未做要求。
渦街蒸汽流量計多用于蒸汽流量的計量,通常需要裝在戶外,這也就時刻在雷電的考驗之下。當然外殼可靠接地,是避免雷擊*簡單有效的方式,但其也不可能完全避免浪涌進入渦街蒸汽流量計內部電子電路。這也就要求工程師在設計渦街蒸汽流量計電子電路時,做好相應防護的考慮。在電子電路設計中,這里又會提到 TVS 二極管,確實,TVS二極管在應對脈沖型干擾,作用是相當明顯的。TVS 二極管是目前普遍使用的一種新型高效電路保護器件,它具有極快的響應時間 ( 亞納秒級)和相當高的浪涌吸收能力。同時,在電子電路設計中,陶瓷放電管和壓敏電阻也是可以選擇配合TVS 二極管一起使用。
2. 5 電壓暫降、短時中斷和電壓變化的抗擾度
電壓暫降、短時中斷和電壓變化的抗擾度,即對供電電源變化的抗擾度。渦街蒸汽流量計電壓暫降、短時中斷和電壓變化的抗擾度試驗遵循 GB/T17626. 11 《電磁兼容 試驗和測量技術 電壓暫降、短時中斷和電壓變化的抗擾度試驗》,渦街蒸汽流量計機械行業標準要求: 電源變化影響,直流供電的渦街蒸汽流量計在額定電壓變化 ±10% 的情況各運行 15 min; 電源短時中斷,電源中斷 0% U T ,持續時間 250/300 周期 ( 50 Hz 試驗采用 250 周期,60 Hz 試驗采用 300 周期) ,中斷 10 次,試驗過程中允許渦街蒸汽流量計出錯,電壓恢復后應能自動恢復。而其型式評價大綱對此項指標暫未做要求。
渦街蒸汽流量計在實際使用過程中,電壓變化是在所難免的。在電子電路設計中,對于電源變化,78M05 的輸入電壓范圍為( 8 ~35) V,就可以滿足;對于電源短時中斷,MCU 程序上則需要及時做好參數保存。
2. 6 工頻磁場抗擾度
工頻磁場抗擾度,即對 50 Hz 交流電產生的強磁場的抗擾度。此項抗擾度指標在兩種標準中,均未提及,但在渦街蒸汽流量計的使用過程中,經常會引入 50 Hz 工頻干擾,導致流量計偏快或工作不正常。工頻磁場抗擾度試驗遵循 GB/T 17626. 8《電磁兼容 試驗和測量技術 工頻磁場抗擾度試驗》,參照電磁流量計和渦輪流量計附錄A 型式評價部分的工頻磁場抗擾度試驗要求,建議工程師設計電子電路時,按照試驗等級 3 級,即 10 A/m 設計。
只要有220 V 供電設備的場所,就會產生工頻磁場干擾。這也就需要工程師采取相關措施,防止工頻干擾進入渦街蒸汽流量計電子電路。一般解決措施為: 加電源濾波器、流量計良好接地、采用高導磁材料做屏蔽層的線纜等。
3 結束語
目前,國內大多數渦街蒸汽流量計生產廠家不太重視渦街蒸汽流量計的電磁兼容特性。這也導致了在流量計使用過程中,諸如流量計存儲數據丟失、工頻干擾、流量計電子部分突然失靈等問題頻頻發生。隨著時代的發展,我們身邊電子設備日益增多,渦街蒸汽流量計的工作電磁環境也日趨復雜,這也要求渦街蒸汽流量計的電磁兼容特性經得起考驗。
電磁兼容 ( EMC-Electromagnetic Compatibility)是一門新興的綜合性學科,主要研究電磁騷擾( EMI) 和電磁抗擾度 ( EMS) 的問題,即各種含有電子器件的設備、電路在一定的電磁環境下,都能正常工作,互不干擾。簡單的來講,EMI 就是含有電子器件的設備、電路對外發射的電磁騷擾的特性,而 EMS 就是含有電子器件的設備、電路對外界發射的電磁騷擾的抵抗能力。
工業儀表,主要關注的是其 EMS 能力,這是因為工業儀表的使用環境,一般都很惡劣,環境中會充斥著人們看不到的各種電磁干擾,諸如工頻磁場干擾、電快速脈沖群、靜電、浪涌等。這些看不見、摸不著的電磁干擾,往往是人們*容易忽略,也是影響工業儀表特性的關鍵。每種工業儀表的型式評價大綱也會依據其工作環境,對其 EMS 能力做出具體要求,一款合格的儀表也是必須具有良好的 EMS 能力。
本文主要對 JB/T 9249-2015 《渦街蒸汽流量計機械行業標準》及 JJG 1029—2007 《渦街蒸汽流量計檢定規程》附錄 A 型式評價大綱中提到的靜電放電抗擾度、射頻電磁場輻射抗擾度、電快速瞬變脈沖群抗擾度、浪涌抗擾度及電壓暫降、短時中斷和電壓變化的抗擾度等五方面渦街蒸汽流量計 EMS 特性,展開分析并提出改善建議。同時,工頻磁場抗擾度雖然在兩種標準中未提到,但在渦街蒸汽流量計的實際使用過程中,工頻磁場也是影響其工作特性的主要因素。
1 渦街蒸汽流量計電磁干擾的引入路徑
絕大多數的電磁干擾,都是通過電源線、信號線進入到電子電路內,同樣,渦街蒸汽流量計也是如此。圖 1 為常見渦街蒸汽流量計電源及信號輸出部分設計。

從圖1 中可以看到,供電電源 +24 V, +12 V均可,直流電源通過瓷片電容 C1 濾掉部分紋波,然后通過線性穩壓芯片 78M05,得到 + 5 V 電壓,為后面的渦街蒸汽流量計信號處理電路供電,若要再得到 3. 3 V 電壓,通常會在 78M05 后再加一片線性穩壓芯片 LM1117-3. 3,為了節約成本,供電電路沒有做 EMS 設計。同時,脈沖輸出部分,僅通過一個 MOS 管和兩個穩壓管,也沒有 EMS 方面的設計考慮。
2 渦街蒸汽流量計的電磁兼容特性
2. 1 靜電放電抗擾度
靜電放電抗擾度 ESD,即對靜電放電產生的脈沖騷擾的抗擾度。靜電放電能量不大,但是電壓很高,有時高達上萬伏,雖然對人體沒有什么傷害,但其對電子元器件的傷害卻是致命的,整個電路只要有一個電子元器件失效,就可能會導致整個電路失效。渦街蒸汽流量計靜電放電抗擾度試驗遵循標準 GB/T 17626. 2 《電磁兼容 試驗和測量技術 靜電放電抗擾度試驗》 ,在試驗過程中,會對人們能夠接觸到的渦街蒸汽流量計部位,進行放電試驗。渦街蒸汽流量計機械行業標準,接觸放電要求 4 kV,但型式評價試驗,接觸放電會做到6 kV,所以建議流量計生產廠家,渦街蒸汽流量計電子電路設計時,ESD 接觸放電做到 6 kV。
在渦街蒸汽流量計型式評價試驗中,靜電放電抗擾度試驗基本都能通過,即使電路沒有靜電保護器件,這不代表著電路不需要靜電保護。這是因為 GB/T 17626. 2 要求只對日常人們能夠接觸到部位進行放電試驗,這也就意味著只要渦街蒸汽流量計表體可靠接地,在進行靜電放電試驗時,電流會直接導入大地,這也就不會對內部電子電路產生影響。但在實際渦街蒸汽流量計的使用過程中,工程師需要開蓋接線、調整放大倍數、調整儀表系數等,這都給了靜電進入電子電路的機會,這種隨機性電路破壞極難察覺,也就給儀表的維修帶來了極大的困難。在電子電路設計中,建議工程師在電源部分加壓敏電阻,在需要保護的關鍵電子元器件旁加 TVS ( 瞬態電壓抑制器) 管來抑制靜電干擾; 在流量計需要開蓋時,建議工程師提前把靜電釋放掉或帶靜電手環等靜電防護設施作業。
2. 2 射頻電磁場輻射抗擾度
射頻電磁場輻射抗擾度,即對空間騷擾電磁波的抗擾度。空間中的騷擾電磁波是無處不在的,例如無線電廣播、電視臺的發射機、手機等。渦街蒸汽流量計射頻電磁場輻射抗擾度試驗遵循 GB/T17626. 3 《電磁兼容 試驗和測量技術 射頻電磁場輻射抗擾度試驗》 ,要求試驗等級為 3 級,即頻率范圍80 ~1 000 MHz,試驗場強 10 V/m。為了防止外界電磁波影響試驗結果,同時,為了工作人員身體健康的考慮,試驗需要在半電波暗室內進行。空間騷擾電磁波對渦街蒸汽流量計的影響相較于靜電更加隨機,若渦街蒸汽流量計此項指標不達標,會時刻影響其性能。渦街蒸汽流量計工作信號頻率*高 3 000 Hz 左右,沒有高頻信號處理電路,一般空間騷擾電磁波不會直接對電子電路產生影響。在流量計實際使用過程中,其主要的空間電磁波干擾是由電源線引入的,電源線相當于接收天線,將空間騷擾電磁波接收到電子電路內部。在電子電路設計中,建議在 PCB 空間允許的情況下,盡量加粗電源線和地線,同時可采用 DC-DC 隔離電源模塊。
2. 3 電快速瞬變脈沖群抗擾度
電快速瞬變脈沖群抗擾度,即某些電路產生的群脈沖的抗擾度,騷擾從導線引入。電快速瞬變脈沖群主要產生原因為: 電感負載 ( 如繼電器、接觸器) 斷開時,由于開關觸點間隙的絕緣擊穿或觸點彈跳等原因,在斷開處產生的暫態騷擾。渦街蒸汽流量計電快速瞬變脈沖群抗擾度試驗遵循GB/T 17626. 4 《電磁兼容 試驗和測量技術 電快速瞬變脈沖群抗擾度試驗》,渦街蒸汽流量計機械行業標準要求,供電電源與保護地之間,峰值電壓 2 kV,試驗時間 60 s,重復頻率 5 kHz。而其型式評價大綱對項指標暫未做要求。
電快速瞬變脈沖群的特點為,脈沖成群出現、脈沖的重復頻率較高、脈沖波形的上升時間短暫、單個脈沖的能量較低。一般不會導致流量計的損壞,但是由于其頻譜分布寬,所以仍然會對渦街蒸汽流量計內部電子器件可靠工作產生影響。在渦街蒸汽流量計的實際使用中,若接 PLC 使用,繼電器的閉合斷開是難免的,這也就要求工程師在設計渦街蒸汽流量計電子電路時,做好相應防護的考慮。在電子電路設計中,加 TVS 二極管是比較好的選擇,相較于 EMI 濾波器成本會較低很多。
2. 4 浪涌抗擾度
浪涌抗擾度,即對雷電或某些電路產生的脈沖騷擾的抗擾度,騷擾從導線加入。浪涌主要產生原因為: 雷電和電氣設備的啟停等,其中雷擊引起的浪涌危害尤為嚴重,其為單脈沖型,且能量巨大,會在幾微妙內到達上萬伏,一旦進入沒有相關保護的渦街蒸汽流量計內部電子電路,會導致渦街蒸汽流量計直接損壞。渦街蒸汽流量計浪涌抗擾度試驗遵循 GB/T 17626. 5 《電磁兼容 試驗和測量技術 浪涌 ( 沖擊) 擾度試驗》,渦街蒸汽流量計機械行業標準要求,開路試驗電壓 1. 0 kV,浪涌波形1. 2/50 us ~8/20 us。而其型式評價大綱對此項指標暫未做要求。
渦街蒸汽流量計多用于蒸汽流量的計量,通常需要裝在戶外,這也就時刻在雷電的考驗之下。當然外殼可靠接地,是避免雷擊*簡單有效的方式,但其也不可能完全避免浪涌進入渦街蒸汽流量計內部電子電路。這也就要求工程師在設計渦街蒸汽流量計電子電路時,做好相應防護的考慮。在電子電路設計中,這里又會提到 TVS 二極管,確實,TVS二極管在應對脈沖型干擾,作用是相當明顯的。TVS 二極管是目前普遍使用的一種新型高效電路保護器件,它具有極快的響應時間 ( 亞納秒級)和相當高的浪涌吸收能力。同時,在電子電路設計中,陶瓷放電管和壓敏電阻也是可以選擇配合TVS 二極管一起使用。
2. 5 電壓暫降、短時中斷和電壓變化的抗擾度
電壓暫降、短時中斷和電壓變化的抗擾度,即對供電電源變化的抗擾度。渦街蒸汽流量計電壓暫降、短時中斷和電壓變化的抗擾度試驗遵循 GB/T17626. 11 《電磁兼容 試驗和測量技術 電壓暫降、短時中斷和電壓變化的抗擾度試驗》,渦街蒸汽流量計機械行業標準要求: 電源變化影響,直流供電的渦街蒸汽流量計在額定電壓變化 ±10% 的情況各運行 15 min; 電源短時中斷,電源中斷 0% U T ,持續時間 250/300 周期 ( 50 Hz 試驗采用 250 周期,60 Hz 試驗采用 300 周期) ,中斷 10 次,試驗過程中允許渦街蒸汽流量計出錯,電壓恢復后應能自動恢復。而其型式評價大綱對此項指標暫未做要求。
渦街蒸汽流量計在實際使用過程中,電壓變化是在所難免的。在電子電路設計中,對于電源變化,78M05 的輸入電壓范圍為( 8 ~35) V,就可以滿足;對于電源短時中斷,MCU 程序上則需要及時做好參數保存。
2. 6 工頻磁場抗擾度
工頻磁場抗擾度,即對 50 Hz 交流電產生的強磁場的抗擾度。此項抗擾度指標在兩種標準中,均未提及,但在渦街蒸汽流量計的使用過程中,經常會引入 50 Hz 工頻干擾,導致流量計偏快或工作不正常。工頻磁場抗擾度試驗遵循 GB/T 17626. 8《電磁兼容 試驗和測量技術 工頻磁場抗擾度試驗》,參照電磁流量計和渦輪流量計附錄A 型式評價部分的工頻磁場抗擾度試驗要求,建議工程師設計電子電路時,按照試驗等級 3 級,即 10 A/m 設計。
只要有220 V 供電設備的場所,就會產生工頻磁場干擾。這也就需要工程師采取相關措施,防止工頻干擾進入渦街蒸汽流量計電子電路。一般解決措施為: 加電源濾波器、流量計良好接地、采用高導磁材料做屏蔽層的線纜等。
3 結束語
目前,國內大多數渦街蒸汽流量計生產廠家不太重視渦街蒸汽流量計的電磁兼容特性。這也導致了在流量計使用過程中,諸如流量計存儲數據丟失、工頻干擾、流量計電子部分突然失靈等問題頻頻發生。隨著時代的發展,我們身邊電子設備日益增多,渦街蒸汽流量計的工作電磁環境也日趨復雜,這也要求渦街蒸汽流量計的電磁兼容特性經得起考驗。


