液態液化氣流量計的應用與問題分析及使用沖突解決
點擊次數:2416 發布時間:2021-01-08 06:43:45
摘 要:隨著節能減排在發電廠、鋼廠等高耗能企業的實施,對其產生的過熱蒸汽測量尤為重要。液態液化氣流量計傳感器檢測感應元件為壓電陶瓷,由于其極化時居里溫度的限制,只能在低于 240℃介質中使用。為了提高傳感器耐受溫度,利用技術沖突以及物理沖突理論,建立傳感器系統功能模型,然后進行因果分析,確定沖突區域,在此基礎上,確定多個創新方案,通過對比確定*優解。
1 問題背景和描述
1.1 問題的背景
隨著能源日趨緊張,節能減排在發電廠、鋼廠等高耗能企業尤為重要,而能源計量要求越來越高,尤其是對這些工廠產生的過熱蒸汽(一般 350℃以上)的測量尤為重要,而一般液態液化氣流量計傳感器的使用溫度低于 240℃,在此背景下,迫切需對液態液化氣流量計重新進行研制開發,更好的滿足市場需求。
1.2 問題的描述
1)定義技術系統實現的功能。問題所在技術系統為液態液化氣流量計傳感器系統;該技術系統的功能為轉換信號;實現該功能的約束:測量精度為 ±1%,成本提高控制在 20% 之內。
2)現有技術系統的工作原理。液態液化氣流量計是基于卡門渦街原理進行測量。當流體通過漩渦發生體時,它的兩側會交替出現兩排旋轉方向相反地漩渦,這些交替變化的漩渦就形成了一系列交替變化的負壓力。該壓力作用在傳感器的探頭上,便會產生一系列交變電信號,經過轉換器的過濾、整形和放大處理后,轉換成脈沖頻率信號。
3) 當前技術系統存在的問題。 由于目前使用的傳感器檢測感應元件為壓電陶瓷,其極化時居里溫度大約420 ~ 460℃,因此只能在低于 240℃介質中使用,一旦被測量介質的溫度高于 240℃,液態液化氣流量計傳感器便會因壓電陶瓷達到居里點,絕緣電阻降低,壓電信號變弱而失效。
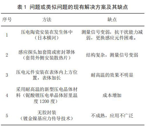
4)問題或類似問題的現有解決方案及其缺點(見表 1)。

5)新系統的要求。將液態液化氣流量計傳感器的耐受溫度由原來的 240℃提高到 350℃。
2 問題分析
2.1 功能分析
系統分析(見表 2)。

建立已有系統的功能模型(見圖 1)。通過功能模型分析,描述了系統元件及其之間的相互關系,并得出導致傳感器耐受溫度不足問題的功能因素:高溫蒸氣對測量管傳熱;測量管對探頭傳熱;探頭對灌封物傳熱;灌封物對壓電陶瓷片傳熱;高溫蒸氣對探頭傳熱。

2.2 因果分析
應用因果鏈分析法確定產生問題的原因(見圖 2)。

2.3 沖突區域確定(問題關鍵點確定)
問題關鍵點:探頭安裝在測量管內,探頭與高溫介質及測量管直接接觸,受熱量多,而使壓電陶瓷片失效。
2.4 理想解分析
*終理想解:液態液化氣流量計傳感器的耐熱溫度、測量精度等不受測量介質溫度的限制,且成本沒有提高。次理想解:液態液化氣流量計傳感器的耐熱溫度可達 350℃,且成本提高控制在20% 以內,測量精度為 ±1%。
3 使用沖突解決理論求解
3.1 技術沖突解決過程
1)沖突描述:為了提高傳感器系統的“耐熱溫度”,需要探頭遠離高溫介質及測量管,但這樣做了會導致系統的測量信號變弱。
2)轉換成 TRIZ 標準沖突。改善的參數:**.17 溫度;惡化的參數:**.28 測試精度。
3)查找沖突矩陣,得到如下發明原理:No.32 改變顏色、No.19 周期性作用、No.24 中介物。方案一:依據No.32 改變顏色發明原理,得到解如下:改變透明或可視特性,使其適應信號傳輸。方案二:依據 No.19 周期性作用,得到解如下:改變漩渦運動頻率,使得信號易于獲取。方案三:依據 No.24中介物,得到解如下:探頭外表面加真空絕熱材料。
3.2 物理沖突解決過程
1)沖突描述:為了“提高傳感器系統的耐熱溫度”,需要參數“提高測量信號的精度”,需要參數探頭與高溫介質及測量管的距離減小,即,探頭與高溫介質及測量管的距離既要“增大”又要“減小”。
2)考慮到該參數“探頭與高溫介質及測量管的距離”在不同的“空間上”具有不同的特性,因此該沖突可以從“空間”上進行分離。
3)選用 4 條分離原理(空間分離、時間分離、基于條件的分離、整體與部分分離)當中的“空間分離”原理,得到解決方案。
4) 查找與該分離原理對應的發明原理有“No.1、No.2、No.3、No.4、No.7、No.13、No.17、No.24、No.25、No.30”。根據選定的發明原理,得到解決方案。方案四:依據 No.1 和 No.2 發明原理,得到解如下:探頭分割成獨立兩部分,一部分置于高溫介質中,而壓電陶瓷片從探頭分離出來的部分置于高溫介質外。方案五:依據 No.7 發明原理,得到解如下:將探頭置于漩渦發生體中。
4 結論
對方案進行匯總(見表 3)。

依據表 3 得到的若干創新解,通過評價,確定*優解為:探頭分割成獨立兩部分,加真空絕熱材料的部分位于高溫介質中,含壓電陶瓷的部分在高溫介質外。
1 問題背景和描述
1.1 問題的背景
隨著能源日趨緊張,節能減排在發電廠、鋼廠等高耗能企業尤為重要,而能源計量要求越來越高,尤其是對這些工廠產生的過熱蒸汽(一般 350℃以上)的測量尤為重要,而一般液態液化氣流量計傳感器的使用溫度低于 240℃,在此背景下,迫切需對液態液化氣流量計重新進行研制開發,更好的滿足市場需求。
1.2 問題的描述
1)定義技術系統實現的功能。問題所在技術系統為液態液化氣流量計傳感器系統;該技術系統的功能為轉換信號;實現該功能的約束:測量精度為 ±1%,成本提高控制在 20% 之內。
2)現有技術系統的工作原理。液態液化氣流量計是基于卡門渦街原理進行測量。當流體通過漩渦發生體時,它的兩側會交替出現兩排旋轉方向相反地漩渦,這些交替變化的漩渦就形成了一系列交替變化的負壓力。該壓力作用在傳感器的探頭上,便會產生一系列交變電信號,經過轉換器的過濾、整形和放大處理后,轉換成脈沖頻率信號。
3) 當前技術系統存在的問題。 由于目前使用的傳感器檢測感應元件為壓電陶瓷,其極化時居里溫度大約420 ~ 460℃,因此只能在低于 240℃介質中使用,一旦被測量介質的溫度高于 240℃,液態液化氣流量計傳感器便會因壓電陶瓷達到居里點,絕緣電阻降低,壓電信號變弱而失效。
4)問題或類似問題的現有解決方案及其缺點(見表 1)。

5)新系統的要求。將液態液化氣流量計傳感器的耐受溫度由原來的 240℃提高到 350℃。
2 問題分析
2.1 功能分析
系統分析(見表 2)。

建立已有系統的功能模型(見圖 1)。通過功能模型分析,描述了系統元件及其之間的相互關系,并得出導致傳感器耐受溫度不足問題的功能因素:高溫蒸氣對測量管傳熱;測量管對探頭傳熱;探頭對灌封物傳熱;灌封物對壓電陶瓷片傳熱;高溫蒸氣對探頭傳熱。

2.2 因果分析
應用因果鏈分析法確定產生問題的原因(見圖 2)。

2.3 沖突區域確定(問題關鍵點確定)
問題關鍵點:探頭安裝在測量管內,探頭與高溫介質及測量管直接接觸,受熱量多,而使壓電陶瓷片失效。
2.4 理想解分析
*終理想解:液態液化氣流量計傳感器的耐熱溫度、測量精度等不受測量介質溫度的限制,且成本沒有提高。次理想解:液態液化氣流量計傳感器的耐熱溫度可達 350℃,且成本提高控制在20% 以內,測量精度為 ±1%。
3 使用沖突解決理論求解
3.1 技術沖突解決過程
1)沖突描述:為了提高傳感器系統的“耐熱溫度”,需要探頭遠離高溫介質及測量管,但這樣做了會導致系統的測量信號變弱。
2)轉換成 TRIZ 標準沖突。改善的參數:**.17 溫度;惡化的參數:**.28 測試精度。
3)查找沖突矩陣,得到如下發明原理:No.32 改變顏色、No.19 周期性作用、No.24 中介物。方案一:依據No.32 改變顏色發明原理,得到解如下:改變透明或可視特性,使其適應信號傳輸。方案二:依據 No.19 周期性作用,得到解如下:改變漩渦運動頻率,使得信號易于獲取。方案三:依據 No.24中介物,得到解如下:探頭外表面加真空絕熱材料。
3.2 物理沖突解決過程
1)沖突描述:為了“提高傳感器系統的耐熱溫度”,需要參數“提高測量信號的精度”,需要參數探頭與高溫介質及測量管的距離減小,即,探頭與高溫介質及測量管的距離既要“增大”又要“減小”。
2)考慮到該參數“探頭與高溫介質及測量管的距離”在不同的“空間上”具有不同的特性,因此該沖突可以從“空間”上進行分離。
3)選用 4 條分離原理(空間分離、時間分離、基于條件的分離、整體與部分分離)當中的“空間分離”原理,得到解決方案。
4) 查找與該分離原理對應的發明原理有“No.1、No.2、No.3、No.4、No.7、No.13、No.17、No.24、No.25、No.30”。根據選定的發明原理,得到解決方案。方案四:依據 No.1 和 No.2 發明原理,得到解如下:探頭分割成獨立兩部分,一部分置于高溫介質中,而壓電陶瓷片從探頭分離出來的部分置于高溫介質外。方案五:依據 No.7 發明原理,得到解如下:將探頭置于漩渦發生體中。
4 結論
對方案進行匯總(見表 3)。

依據表 3 得到的若干創新解,通過評價,確定*優解為:探頭分割成獨立兩部分,加真空絕熱材料的部分位于高溫介質中,含壓電陶瓷的部分在高溫介質外。


