泥漿流量計的使用說明
產品特點
▲管道內無可動部件,無阻流部件,測量中幾乎沒有附加壓力損失。
▲測量結果與流速分布,流體壓力,溫度、密度、粘度等物理參數無關。
▲在現場可根據用戶實際需要在線修改量程。
▲高清晰度背光 LCD 顯示,全中文菜單操作,使用方便,操作簡單,易學易懂。
▲采用 SMD 器件和表面貼裝(SMT 電路可靠性高。
▲采用 16 位嵌入式微處理器,運算速度快,精度高,可編程頻率低頻矩形波勵磁,提高了流測量的穩定性,功耗低。
▲全數字量的處理,抗干擾能力強,測量可靠,精度高,流量測量范圍可達 150:1
▲超低 EMI 開關電源,使用電源電壓變化范圍大,抗 EMC 好
▲內部具有三個積算器可分別顯示正向累計量及差值積算量,內部設有不掉電時鐘,可記錄16次掉電時間
▲具有 RS485、RS232、Hart 和 Modbus 等數字通訊信號輸出。
▲具有自檢與自論功能
1 概述-工作原理
泥漿流量計測量原理是基于法拉*電磁感應定律。泥漿流量計的測量管是一內襯絕緣材料的非導磁合金短管。兩只電極沿管徑方向穿通管壁固定在測量管上。其電極頭與襯里內表面基本齊平。勵磁線圈由雙方波脈沖勵磁時,將在與測量管軸線垂直的方向上產生一磁通量密度為 B 的工作磁場。此時,如果具有一定電導率的流體流經測量管。將切割磁力線感應出電動勢E。電動勢 E 正比于磁通量密度 B,測量管內徑 d 與平均流速 v 的乘積。電動勢 E(流量信號) 由電極檢出并通過電纜送至轉換器。轉化器將流量信號放大處理后,可顯示流體流量,并能輸出脈沖,模擬電流等信號,用于流量的控制和調節。
E=KBdv
式中:E 為電極間的信號電壓(v)
B 磁通密度(T)
d 測量管內徑(m)
v 平均流速(m/s)
式中 k, d 為常數,由于勵磁電流是恒流的,故 B 也是常數,則由 E= KBdv 可知,體積流量 Q 與信號電壓 E-成正比,即流速感應的信號電壓 E 與體積 Q 成線性關系。因此,只要測量出 E 就可確定流量 Q,這是泥漿流量計的基本工作原理。
由 E=KBdv 可知,被測流量體介質的溫度、密度、壓力、電導率、液固兩兩相流體介質的液固成分比等參數不會影響測量結果。至于流動狀態只要符合軸對稱流動(如層流或者紊流)就不會影響測量結果的。因此說泥漿流量計是一中真正的體積流量計。對于制造商和用戶來說,只要用普通的水實際標定后就可以測量其他任何導電流體介質的體積流量,而不需要任何修正。這是泥漿流量計的一突出優點,是其他任何流量計所沒有的。測量管內無活動及阻流部件,因此幾乎沒有壓力損失,并且有分高的可靠性。
應用領域
由于泥漿流量計有其獨特的優點,因此被廣泛用于化工化纖、食品、造紙、制糖、礦冶、給排水、環保、水利水工、鋼鐵、石油、制藥等工業領域中,用來測量各種酸、堿、鹽溶液、泥漿、礦漿、紙漿、煤水漿、玉米漿、纖維漿、糧漿、石灰乳、污水、冷卻原水、給排水、鹽水、雙氧水、啤酒、麥汁、各種飲料、黑液、綠液等導電液體介質的體積流量。
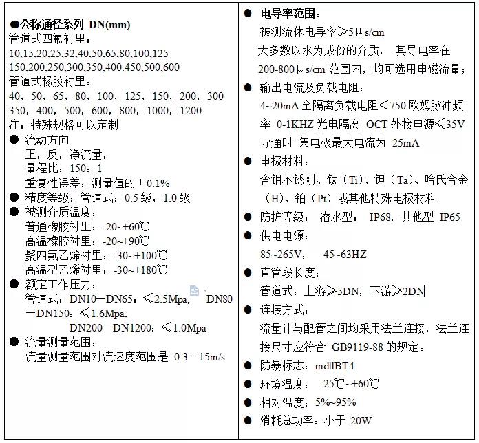
2 主要技術參數


3 泥漿流量計選型編碼

選型時問確認的參數:在定貨時詳細說明,如通訊、測量介質?溫度?壓力?分體顯示?直讀顯示?外殼材質、表體、法蘭、管道材質、供電方式 220VAC 或 24VDC 等。如需其他特殊規格可協議訂貨
4 泥漿流量計選型說明
正確地選用泥漿流量計是保證用好泥漿流量計的前提條件。選用什么種類的泥漿流量計應根據被測流體介質的物理性質和化學性質來決定,使泥漿流量計的通徑,流量范圍,襯里材料,電極材料和輸出電流等,都能適應被測流體的性質和性質和流量的要求。
可測量的流體
由泥漿流量計的工作原理可知,能選用泥漿流量計測量流量的流體必須是導電的,嚴格的說,除了高溫流體之外,只要電導率大于 5μ/cm 的任何流體都選用相應的泥漿流量計來測量流量,因此不導電的氣體,蒸汽,油類,丙酮等物質不能選用泥漿流量計來測量流量。
傳感器口徑的確定
流量計使用流速*好在 0.3-15m/s 范圍內,此時流量計口徑可選擇與用戶管道口徑一致。使用流速低于 0.3m/s 時*好在儀表部位局部提高流速,采用縮管方式:
異徑管的中心錐角不大于 15oC 時,可把異徑管視為直管段的一部分。
一體型或分離型的選擇
一體型:現場環境較好的情況下,一般都選用一體型,即傳感器和轉換器組裝成一體。分離型:即傳感器和轉換器分開裝于不同的地點,一般出現以下情況時選用分離型。
⑴環境溫度或流量計轉換器表面受輻射溫度超過 60oC.
⑵管道震動較大的場合。
⑶會對傳感器的鋁殼嚴重腐蝕的場合。
⑷現場溫度較大或有腐蝕性氣體的場合。
⑸流量計裝在高空或并下調試不方便的場合。
訂貨時應注明傳感器的轉換器分離距離,一般不能超過 100m,轉換器為墻掛式安裝。
電極、接地環材料的選擇
應根據被測的流體的腐蝕性來選擇電極的材料,請查有關腐蝕手冊,對于特殊流體應作試驗

襯里材料選擇說明
應根據被測介質的腐蝕性、磨損性和溫度來選擇內襯材料。

流量范圍的選擇
*大流量和*小流量必須符合下表中的數。

安裝地點的選擇安裝地點的選擇
為了使變送路工作可靠穩定,在選擇安裝地點時應注意以下幾個方面的要求:
⑴盡量避開鐵磁性物體及具有強電磁場的設備(如大電機、大變壓器的等),以免磁場影響傳感器的工作磁場和流量信號。
⑵應盡量安裝在干燥通風之處,不宜在潮濕、易積水的地方安裝。
⑶應盡量避免日曬雨淋,避免環境溫度高于 60℃及相對濕度大于 95%。
⑷選擇便于維修,活動方便的地方。
⑸流量計應安裝在水泵后端,決不能在抽吸側安裝;閥門應安裝在流量下游側。
安裝要求
為了你正確的測量,在選擇管道上位置時應注意以下幾點要求:
⑴傳感器既可在直管道上安裝,也可以在水平或傾斜管道上安裝,但要求二電極的中心連線處于水平狀態。
⑵介質在安裝位置應該滿管流動,避免比滿管及氣體附著在電極上。
⑶對于液固兩相流體,*好采用垂直安裝,使里磨損均勻,延長使用壽命。
⑷流量計安裝位置介質不滿管時,可采取抬高管路的方法,使其滿管,嚴禁在管道*高點和流量計。(見圖)

⑸修改管道的安裝方法:
當介質流速達不到要求時,應當選用較小口徑這時應使用異徑錐管或修改部分管道,使其與徑,但前后直管段至少須滿足:前直管段≥管道≥2DN(DN 為管徑)
⑹前后直管段為流量計前≥5DN,后端≥2DN
流量計的接線
▲若采用分體安裝連接的信號電纜采用定制的專用電纜線,電纜線越斷越好
▲激磁電纜可選用 Yz 中型橡套電纜,其長度和信號電纜一樣
▲信號電纜必須與其它的電源嚴格分開,不能敷設在同一根管子內,不能平等敷設,不能絞在一起應單獨穿在鋼管內
▲信號電纜和激磁電纜盡可能短,不能將多余的電纜卷在一起,應將多余的電纜剪掉,并重新焊好接頭
▲電纜進入傳感器電氣接口時,在端口處做成 U 型,這樣可以防止雨水滲透到傳感器中。


外形及安裝尺寸
儀表外形尺寸 法蘭型傳感器外形尺寸,壓力系列見圖 3

法蘭尺寸表

上一篇:泥漿流量計的選擇
下一篇:泥漿流量計工作原理


